由于线性经济发展模式使自然资源日益枯竭并对环境造成极大破坏,“资源—产品—再生资源”的循环经济模式应运而生。作为循环经济的重要组成部分,城市生活源固体废弃物分选及资源化行业近年来逐渐受到国家和市场的重视,陶朗循环经济研究院整理多年来科研和商业发展成果,在科茂化学回收研究院支持下,撰写《中国城市固废分选及资源化行业系列报告》。本系列报告分为“行业篇”、“市场篇”、“政策篇”、“企业篇”和“技术装备篇”,本篇为第1篇——行业篇。
本篇要点:
1.城市生活源固废产量巨大,目前的“产生-收集-处理”的线性处理模式一定程度上导致资源浪费和向上溯源的环境破坏,而分选与资源化组合则是解决垃圾问题、促进循环经济和无废城市建设的重要解决方案。
2.分选是资源化的前提和原料来源,资源化是分选的目的和价值来源,两者结合是实现产业链闭环的最优路径。
3.分选和资源化技术发展成熟,我国也已有落地案例。随着资源化目标提高和政策引导,我国将迎来分选与资源化基础设施投建高潮,产业蓬勃发展势头已经呈现。
4.分选中心将成为生活垃圾资源化管理系统的核心枢纽环节,未来必然成为大中型城市垃圾管理体系的标配。
5.焚烧前分选已在欧洲成为主流,能显著提升塑料垃圾循环利用率、减少碳排放、为下游企业提供进料。在我国可持续发展目标不断提升、“双碳”政策逐步落实、焚烧厂运营压力提升、资源再生企业渴求原料的发展趋势下,分选-资源化模式有望在我国广泛应用。
6.从以焚烧发电为主向“分选和资源化结合”转变,是当下“能源化为主+粗糙资源化”向“精细资源化”发展的必经之路,也是垃圾管理、循环经济、无废城市等领域从局部最优解向全局最优解进化的重要推动力。
一、分选及资源化的必要性
1.垃圾体量日益增多
近年来,由于人口增长、城镇化推进和消费升级等因素,城市生活垃圾越来越多。世界银行于2018年发布的《垃圾何其多2.0》(What a Waste 2.0)报告指出:2016年全球产生的城市生活垃圾总量高达20.1亿吨,到2030年将进一步增加到25亿多吨!根据我国住建部发布的《2021年城乡建设统计年鉴数据》,当年我国生活垃圾清运量高达2.5亿吨,大中型城市人均日产垃圾1.0-1.2公斤。
2.垃圾管理不善导致破坏环境、浪费资源
巨量的生活垃圾已成为城市可持续发展面临的紧迫问题,却由于管理不善造成视觉污染、水体、大气和土壤污染等环境破坏和大量资源浪费。
以塑料废弃物为例,虽然环境泄露问题已经有所改善,但是仍有不少被环卫体系收集而进行焚烧处理,会直接排放大量的二氧化碳,有损于我国双碳目标实现以及全球应对气候变化的努力;而且,我国每年需消耗约2.5亿吨原油当量生产近亿吨塑料制品,大部分使用一次后就被填埋和焚烧,也造成了极大的资源浪费和经济损失。

3.线性经济向循环经济转型是未来发展必然趋势
线性经济“资源-产品-废弃物”的发展模式具有高开采、高消耗、高污染和低利用率的特征,以自然环境为代价实现经济增长,不符合可持续发展目标,终将被取代。循环经济“资源-产品-再生资源”的发展模式能够实现低开采、低消耗、低污染、高利用,降低经济活动对自然环境的负面影响,是未来的发展趋势。
作为循环经济的重要组成部分,城市生活垃圾分选与资源化逐渐受到重视。多国政府和公众意识到,需要加强城市垃圾“收集-分选-资源化”体系建设、建立健全资源回收与再生利用基础设施,改善废弃物管理,以期做到“不填埋、少焚烧、多循环”,提高资源利用效率、减少环境污染、降低碳排放。这对保障国家资源能源安全,推动实现双碳目标,促进生态文明建设具有重大意义。
二、分选及资源化的定义和关系
1.分选的定义和内容
分选是将混合废弃物按照材质、颜色、尺寸等特性进行自动化分离的过程,既包括将混合垃圾中可回收利用物料分离出来的精选过程,也包括将不利于后续处理、不符合处置工艺要求的物质分离出来的除杂过程。具体包含机械分选、光电分选、电磁分选等。
“分选”与“分类”的区别和联系:垃圾分类是按照一定标准将垃圾分类投放、储存和转运等一系列活动的总称。以我国普遍推行的四分类为例,即便不存在误投、错投,分类投放后的可回收物仍是成分复杂的混合物,较难直接进行再生利用,仍需要经过进一步分选。只有通过精细化分选得到高纯度单一材质物料流,才真正有利于资源化利用。垃圾分类只是各类可回收物资源化的第一步,分选才是决定“垃圾”能否重生为“资源”的关键。
2.资源化的定义和内容
资源化是指将废弃物直接作为原料进行再次利用或者对废弃物进行再生利用,是从原料(废弃物)到产品(再生料)的工业化生产过程。具体包括纸、木材、金属、玻璃等材料回收再用,塑料的物理回收和化学回收等。
“资源化”和“能源化”的区别和联系:能源化(如焚烧发电)是在能量级别回收利用,且只能回收一次,是优先级低于资源化(材料级别回收)的无害化处置方式。资源化与能源化利用并不矛盾,而是不同优先级的管理方式,两者有机结合能为优化垃圾管理系统和提高资源利用效率做出更大的贡献。国际普遍接受的废弃物管理优先级原则(3R原则)表明:预防/减量(Reduce)、重复使用(Reuse)、循环利用(Recycle)、用于其他目的(如焚烧发电)的回收以及末端填埋处置的优先级依次递减,如下图示。

3.分选与资源化的关系
(1)分选是资源化的前提,资源化是分选的目的:不经分选的混合废弃物较难直接进行资源化,缺少后端资源化过程则会使分选失去存在的意义。
(2)分选为资源化提供原料,资源化为分选创造价值:分选将混合垃圾分成各类高纯度单一材料物料流,成为资源化环节的合适进料,却不直接产生经济价值;通过各项资源化技术能够将分选产出物转化成高质量和高价值的再生产品,从而为全产业链创造经济价值。
(3)两者结合是实现产业链闭环的唯一最优路径,能够让循环经济既“循环”又“经济”!
三、城市固体废弃物分选及资源化场景分析
陶朗循环经济研究院针对我国正在推行的城市生活垃圾分类实践分析了对应的分选与资源化路径:

1.可回收物
可回收物是指适宜回收利用和资源化的生活废弃物,包括纸、塑料、金属、玻璃以及织物等,经过集中收运后,进入分选中心(Material Recovery Facility,MRF)进行精细化分类,按照材质、颜色、尺寸、密度等特性分离,得到单一材质、达到一定纯度要求的分选出料,经打包后送往下游再生加工企业。

当前从“可回收物”桶收运得到的是不同材质的混合物料。即使前端通过智能垃圾分类箱收到“单一品类”可回收物,实际上往往也是混合物料,必须分开才能更好地进行再生利用。
例如废塑料包括:
§塑料瓶(常见为PET材质)
§食品容器(常见为PP材质)
§日化瓶(常见为HDPE材质)
§泡沫塑料(常见为PS材质)等
“高值”废塑料是指可通过物理回收得到的塑料颗粒,用于制作消费后可回收(Post-consumer recycling,PCR)塑料制品;“低值”废塑料可通过化学回收,得到油、气、单体等,用于制作原生质量PCR塑料。
上海城投环境于2020年配合垃圾分类所建成的徐浦两网融合集散中心,是集自动化精细分选、自动分类打包转运及智能进出库为一体的示范项目,处理量为60吨/天可回收物。从各收运点运收集来的混合硬质塑料,经由AUTOSORT光学分选设备后,被分为透明PET、杂色PET、白色HDPE、杂色HDPE、其他塑料及膜类,大幅提升了分选出料的纯度及价值,为后续的高值化再生利用打下基础。

另外,传统的可回收物分拣中心(以人工手拣为主)的工作条件相对简易且效率有限,面临着招工难、留人难、效益低等问题,用自动化分选中心取代人工分拣中心日益成为提升运营效率和经济效益的有力措施。
2厨余垃圾(湿垃圾)
厨余垃圾是指居民日常生活及食品加工、饮食服务等活动产生的垃圾,包括丢弃不用的菜叶、剩菜、剩饭、果皮等,主要成分为有机质,但难免混有一定量非有机质,如塑料袋、餐具、玻璃、沙土、木头等不利于后续资源化的惰性物质,需要经过分选中心去除杂质。通过分选得到塑料膜、硬塑料、铁金属等可回收物,可以分别送往下游再生加工企业;还可产出高热值垃圾衍生燃料(RDF)等,厌氧发酵环节产出沼气、肥料等可以售卖,剩余残渣可以送填埋或少量进行焚烧。
在实际项目中,分选中心也可以建在厨余垃圾处理厂内,作为预处理车间。厦门市后坑生活垃圾分类处理厂就在有机垃圾厌氧发酵工艺之前专门配建了一个自动化分选车间。

项目业主方联谊吉源引进德国干式厌氧发酵技术,对500吨/天生活垃圾中的有机质部分进行资源化利用。然而,进厂垃圾中含有较高比例惰性物质,阻碍有机物在厌氧发酵槽内正常流动,对发酵过程产生负面影响。为此,陶朗为联谊吉源提供了智能自动化分选中心解决方案作为厌氧发酵的预处理环节,用于回收塑料、金属并剔除其它惰性物质。该项目于2013年建成并通过验收,2014年通过住建部市政公用科技示范工程验收。同年,依托该处理厂的“生活垃圾智能分选及厌氧综合处理”项目被列为国家发改委、工信部、科技部、财政部、环境部联合的“十二五”国家战略性新兴产业发展规划重大环保技术准备与产品产业化工程。
3其他垃圾(干垃圾)
其他垃圾是除可回收物、厨余垃圾、有害垃圾以外的其他生活废弃物,而实际上分类后的其他垃圾仍然含有一定量的可回收物,包括纸、塑料、玻璃和金属等。混合垃圾分选可以将其中的可回收物挑出来用于循环利用,剩余部分再进行能源化或无害化处理,既能减少焚烧和填埋处置量,又能提高生活垃圾回收利用率和资源利用效率。详见下文“焚烧前分选”模块。

生活垃圾经焚烧处理后,仍会残留一些炉渣,主要由陶瓷、砖石碎片、玻璃、熔渣、铁和其他废金属及不可燃物等组成。可建立专门的炉渣分选厂,通过光电分选设备将其中的金属、玻璃等提取出来,实现资源循环利用。
4.废旧纺织品:
废旧纺织品包括消费前和消费后的纺织品废料,如工业边角余料、废线、废旧服装、家用纺织品等,可根据纤维种类精确分选出棉、羊毛、涤纶、氨纶、腈纶、棉纶、尼龙、混纺等,再进行资源化利用。

以往,废旧纺织品分拣都采用人工手拣的方式,但由于不同纺织品所含纤维种类不同,分拣难度高、准确率差、效率低,不能满足下游废纺资源化企业的需求。瑞典环科院牵头的创新项目“SIPTex”搭建了一条废纺自动化分选测试线,并通过近红外光学分选设备对各种来自消费前和消费后的纺织品废料进行分选测试。在获得满意的测试效果后,瑞典Sysav公司依托陶朗的技术方案在马尔默市建设了一个废纺自动化分选工厂,于2020年9月投产;该工厂利用光学传感器可识别出多达16种不同类型材料,并能根据识别结果将混合废纺按不同成分分选出,以便于下游规模化资源化利用;该项目对于我国废旧纺织品行业和垃圾分选有着很好的参考借鉴意义。
我国每年生产的服装高达220多亿件,每年产生的废旧纺织品2600多万吨之多,回收量不到400万吨。为改变这一局面,国家发改委发布了《关于加快推进废旧纺织品循环利用的实施意见》,设定了“到2025年,废旧纺织品循环利用率达到25%,废旧纺织品再生纤维产量达到200万吨”的目标,这也为废旧纺织品分选及资源化行业发展奠定了政策基础。
5.建筑垃圾:
建筑垃圾指在各类建筑物、构筑物、管网等进行建设、铺设或拆除、修缮过程中所产生的渣土、弃料及其他废弃物,可分为工程渣土、拆除垃圾、施工垃圾及装修垃圾,通常包含有大量可回收利用材料,除了常见的砂石、砖块,混凝土等,还有在装修和拆除垃圾中占可观比例的金属、木材、多种塑料、玻璃、橡胶等,经过分选后可分别进行资源化利用。

2020年上海市建设了青浦再生建材利用中心项目,年处理建筑垃圾50万吨,生产处理线处理能力为1500吨/日,其中装修垃圾1000吨/日、拆除垃圾500吨/日。破碎后的建筑垃圾经过筛分、磁选、风选等处理流程后,利用近红外光电分选设备再进行精准除杂,剔除塑料、木材、织物等非骨料杂质。提纯后的高纯度骨料可被用于再生建材的制备;光电分选设备还可进一步对提纯后的骨料进行砖砼分离,将提纯后的混凝土用于干拌砂浆,实现更高的再生价值。此外,用光电分选替代传统的水浮选,既提高骨料的纯度,又避免产生污水,一举两得。
6.电子垃圾:
电子垃圾指被废弃的电器或电子设备,主要包括家用电器和计算机等通信电子产品,含有大量金属可回收物。可在破碎拆解后,利用光电分选技术,实现含金属物料的分流,然后进一步从中分选出各类有色金属、不锈钢、导线等,分别进行资源化利用;而从不含金属的物料流中,可以分选出各类塑料成分,如印刷电路板以及ABS、PS、PP等塑料,分别进行物理回收和化学回收;部分塑料含阻燃剂,对环境污染非常严重,需要单独分选出来,确保回收塑料能满足RoHS指令要求(含溴量低于1000ppm)。

我国每年产生的电子垃圾总量高达上千万吨,已成为全球第一大电子垃圾产生国,资源化潜力巨大。
7.报废汽车:
报废汽车是达到国家报废标准或者虽然未达到国家报废标准,但严重损坏经检验不符合国家机动车运行安全技术条件,或者不符合国家机动车污染物排放标准的机动车。在汽车拆解线上,经过基本的拆解如电瓶、轮胎、车门、发动拆卸、氟利昂和废油抽取机等,剩下的整车将进入破碎中心,通过应用先进的自动化分选技术,破碎料中的各种有色金属、铝合金、不锈钢、导线、电路板、各类塑料聚合物(如PP,ABS,PC等)可以被高纯度地分选出来,分别进入资源化渠道。

《汽车产品生产者责任延伸试点实施方案》提出“报废汽车资源综合利用率达到75%,汽车可回收利用率达到95%,重点部件的再生原料利用比例不低于5%”的目标。在国家政策的规范下,报废汽车回收拆解企业正逐步向机械化、自动化和规模化方向发展。
Tips:分选中心正日渐成为城市固体废弃物管理体系中承上启下的核心枢纽:一方面配合前端垃圾分类投放,并对未来的分类要求变化具有一定的适应能力;另一方面作为下游资源化、能源化的预处理单元,为资源化、能源化利用提供稳定、合适的进料。未来很有可能会成为每个城市的标配。
四、固体废弃物分选技术工艺
分选工艺存在机械分选、光学分选、电磁分选等多种不同的技术路线,分别适应于不同的分选目的,陶朗循环经济研究院整理主流的分选技术如下。
1.机械分选:包括如尺寸筛分、弹跳筛分、重力分选(包括风选、水浮法等)

2.光学分选:通过可见光、近红外等不同光谱段的反射光谱分析来识别和分选不同材质、颜色的物料

3.电磁分选:通过电磁场的特性来识别和分选不同材质的物料

Tips:做为一个有益的补充模块,人工智能(AI)技术正在改变分选行业:AI技术早在30年前就走进分选应用。但受制于当时的技术,AI算法只能通过对比材料颜色的灰度值或彩色值,借助简单规则做出分选判断。随着算力增加,AI技术越来越多地应用于图像分类,例如,定制分选相机可捕捉颜色特征以外的材料光谱特性,从而大幅提高光电分选设备的精确性。近年来,深度学习算法日臻完善,为解决数据处理难题提供了支持。针对某一特定分选应用,可以先对人工智能软件进行培训,使其预先学习并记住大量物料特征,归纳总结后形成算法,从而使分选设备能够检测成分更复杂的材料,并提高分选准确性。在工业4.0时代,互联网和云技术的发展,使得分选设备上加装的深度学习模块还能够收集大量的云端数据,掌握更多的材料特征,进行更深度的学习,从而进一步提升分选能力和精确性。
在分选厂或分选中心内,往往是多种分选技术模块的组合,常见的可回收物分选中心包括机械筛分、磁选(可选涡电流)、光学分选等多模块。


五、固体废弃物资源化技术工艺
不同材质和来源的物料拥有不同的资源化技术,陶朗循环经济研究院整理主流资源化技术如下。

1.纸张

2.木材

3.塑料

4.玻璃

六、焚烧前分选——行业新趋势
目前,我国生活垃圾清运量的95%以上被焚烧和填埋处置,且焚烧占比逐年增多,2021年焚烧能力占比达到68.1%。另外,全国部分地区开展垃圾填埋场修复项目,逐渐将填埋场陈腐垃圾挖出来进行焚烧处理。因此,焚烧厂是绝大多数生活垃圾的最终归宿。但近年来焚烧厂面临降碳减污、补贴减少的压力和生活垃圾组分改变带来的稳定运营的挑战。陶朗循环经济研究院依据在欧洲多国的项目经验,认为焚烧前分选是我国未来生活垃圾管理的发展方向。
1.焚烧前分选是什么
焚烧前分选是在生活垃圾(包括干垃圾、混合垃圾、填埋场陈腐垃圾等)焚烧处置前,通过垃圾分选装置分选出其中的可回收物(纸塑玻金等)用于资源化企业循环利用,从而达到降碳减污、提高资源循环利用率的目标。
2.焚烧前分选在欧洲的发展情况
在欧洲、日本等已推行垃圾分类数十年的国家和地区,“焚烧前分选”已得到普遍认可并被大量实践。
欧盟议会于2022年9月14日批准的可再生能源指令(REDIII)修订案中,设定了2030年可再生能源占比45%的目标!同时也明确指出,混合生活垃圾或其他垃圾的焚烧发电项目必须增加“高质量的分选”环节,以求尽量将垃圾中的化石基材料(主要是塑料)分离出来用于循环利用,避免其被焚烧;而只有分选后的剩余垃圾焚烧才可能被列为“可再生能源”。这对于消费后塑料再生行业(物理或化学循环)而言也是个重大利好消息——未来将会有更多的进料来源!
在西欧、北欧等国,目前塑料垃圾资源化主要依托以押金制(针对塑料饮料瓶)和绿点系统(针对其他塑料包装)为基础的收集与分选系统,其他塑料垃圾混在剩余垃圾中被焚烧或填埋。

陶朗在瑞典的调研数据显示:
a.饮料瓶在所有塑料包装中占比10%,通过押金制得以高比例回收和资源化利用;
b.通过绿点系统收集到的塑料包装占比30%;
c.剩余60%的塑料包装被焚烧处置,未得到资源化利用。
欧盟的目标是到2025年塑料包装回收利用率达到50%,2030年达到55%,当前收集比例为40%。由于前端分类投放已实施多年,进一步提高空间有限,达到回收率目标的方法只有挖掘“剩余垃圾”的潜力,即通过焚烧前分选的方式,具体如下图所示,一是增加其他垃圾进入焚烧之前的分选中心,从混合垃圾中分选出残余塑料包装,供应给塑料分选厂和资源化渠道;二是扩大原有塑料分选厂的处理能力,以应对来料的增加。

3.焚烧前分选在欧洲的发展动力
(1)减碳效益显著,符合欧盟碳排放政策
欧洲在绿色低碳发展方面处于世界领先位置,于2020年通过《欧洲绿色协议》,承诺2030年温室气体排放比1990年减少50%-55%,到2050年实现碳中和;于2021年修订“碳排放交易体系”,每年配额总量下降速度进一步加快,且配额拍卖比例逐年增长,至2030年将不再免费发放初始配额,还将于2026年起将城市垃圾焚烧装置纳入碳交易。在碳减排的政策压力和碳交易的价值鼓励下,焚烧前分选作为低碳的垃圾管理方式受到政府、社会和企业的青睐。
(2)促进循环经济,助力欧盟实现资源化目标
2018年欧盟在《包装及包装废弃物指令》明确规定:到2025年要实现所有包装废弃物至少65%回收率,其中塑料50%,木材25%,黑色金属70%,铝50%,玻璃70%,纸张和硬纸板75%;到2030年所有包装废弃物至少70%回收率,其中塑料55%,木材30%,黑色金属80%,铝60%,玻璃75%,纸张和硬纸板85%。实际上到2021年的塑料包装的回收率为40%,正如上文所言,前端分类投放实施多年,进一步提高空间有限,焚烧前分选是达到回收率目标最好的方法。
(3)不需多建新焚烧厂,即可应对日益增长的垃圾体量且能获得更大经济收益
近年来,欧盟整体垃圾量逐年增多,填埋处置受到越来越严格的限制,焚烧发电补贴也在逐渐消退。新建焚烧厂既不符合政府意愿,也得不到民众支持,失去补贴后,仅靠垃圾处理费的收入很难维系。生活垃圾管理面临巨大困境。焚烧前分选可将垃圾中相当一部分高热值可回收物分出来进行资源化利用,产生更大经济价值的同时,间接扩大了焚烧厂的处置能力,不需增建或仅需少量增建新的垃圾焚烧厂。
(4)分出可回收物,为下游再生资源加工企业提供优质原料
以塑料的循环利用为例,艾伦·麦克阿瑟基金会《新塑料经济全球承诺》、欧盟《一次性塑料指令》、英国和意大利“塑料包装税”等公约和政策,大力推动了全球范围内废塑料化学回收工厂的建设,从2020年的万吨级到2025年数百万吨级,这意味着到2025年将新增数百万吨乃至上千万吨废的塑料原料需求,垃圾分类在欧洲发展比较成熟且趋于稳定,无法在短时间内满足如此巨大的塑料垃圾增量需求,焚烧前分选从比垃圾分类来源更广阔的原料中分选出塑料原料,为下游再生资源加工企业提供足量的优质原料。
4.焚烧前分选在我国的发展前景及潜力
(1)有助于促进“双碳”目标达成,碳交易收益潜力巨大
以塑料垃圾为例,增量方面,2019年我国废塑料焚烧处置量就达到近2000万吨水平,如果能够通过焚烧前分选将其分出来进行资源化利用,可以减少4000-5000万吨碳排放。存量方面,垃圾填埋场存有4-5亿吨废塑料,随着城镇化不断推进和环保要求不断提升,全国多地计划将填埋场垃圾挖出来焚烧处置,仅废塑料的焚烧就会产生8-10亿吨碳排放。焚烧前分选可将塑料、纸张、木材、纺织品等高碳含量物料分出来资源化利用,碳减排潜力巨大。未来焚烧厂很有可能会被纳入碳交易体系,随着补贴退坡甚至取消,减碳收益或将成为焚烧厂主要经济收益。
(2)助力实现逐步提升的“循环经济”和“无废城市”发展目标
发改委和住建部于2017年发布《生活垃圾分类制度实施方案》,目标到2020年底,实施生活垃圾分类的城市生活垃圾回收利用率达到35%以上;2021年又发布《“十四五”城镇生活垃圾分类和处理设施发展规划》,目标到2025年底,全国城市生活垃圾资源化利用率达到60%左右。2018年,国务院办公厅印发《“无废城市”建设试点工作方案》,目标选择10个左右城市开展“无废城市”建设试点;2021年,发改委、生环部、工信部、住建部等18部委机关联合发布《“十四五”时期“无废城市”建设工作方案》,目标推动100个左右地级及以上城市开展“无废城市”建设。垃圾回收利用率目标不断提高,无废城市名录不断扩充要求不断提升,现行的垃圾管理体系较难实现。很多城市垃圾管理工作集中在前端分类投放设施和公共教育上,后端资源化缺乏系统性有效投入,导致很多可回收物实际上面临被焚烧或填埋的局面,焚烧前分选是潜力极大的解决方案。
Tips:随着城镇化进程加快以及居民消费方式的改变,城市生活垃圾组分较十几年前发生很大变化,各类可回收物占比不断增加,生活垃圾中的塑料、纸成分都已快速增加到近20%,随着技术进步以及设计改变,很多原本技术上不可回收的废弃物,现在有了新的回收手段,例如聚乙烯和聚丙烯复合塑料包装之前无法通过物理循环再生加工,而新兴的化学循环技术可以很好地应对。另外,由于错投、误投现象仍存在,部分高价值可回收物会存留在其他垃圾中。焚烧处置既浪费资源又会释放大量温室气体和其他污染物。

由于塑料制品及包装总体用量增加,“其他垃圾”中存在相当高比例的“低值可回收物”,材质以塑料和纸为主。如外卖餐盒、生鲜食品容器、饮料杯、酸奶盒、日化包装等硬塑料包装,以及购物袋、零食袋等软塑料包装,还有牛奶和果汁包等纸基复合包装等。一些城市四分类后“其他垃圾”塑料成分高达20-30%,个别城市达到40%,这些都具有较高回收价值,焚烧处置非常浪费资源。

(3)缓解部分焚烧厂运营压力,增加无害化处理量和经济收益
垃圾分类后,湿垃圾从前端分出,焚烧厂主要原料从低热值、高含水率的混合生活垃圾转变为高热值、低含水率的“其他垃圾(干垃圾)”。原料大幅改变会对已有焚烧厂稳定运营产生很大影响。为保证安全稳定运行,需减少垃圾处理量来维持热负荷不变,同时高热值会使炉膛温度上升,导致结焦加重,增加运营成本。另外,随着补贴退坡,焚烧厂面临着越来越大的经营压力。在焚烧处理量尚未饱和或不适宜建设焚烧厂的地区,可将生活垃圾中未受污染或受污染较小的塑料、纸张、木材、纺织品等高热值、高回收价值和金属、玻璃等不参与燃烧却具有回收价值的物料分选出来循环利用,一是可以调节入炉物料的热值,缓解焚烧炉运行压力;二是分选出可回收物能够增加焚烧厂的垃圾无害化处理量,通过处置更多垃圾、售卖或再生加工可回收物,提升经济收益。
(4)提供稳定且优质的原料,推动下游资源再生加工行业重生和发展
与欧洲情况不同,我国过去二十年一直是全球主要乃至最大的洋垃圾进口国,2010-2017年,我国垃圾进口量维持在4000-5000万吨水平,2018-2021年逐步降至0,近三年国内再生资源企业面临缺少原料的困境,行业备受打击,尤其是废塑料和废纸再生加工企业。大量企业被迫关停或转移至东南亚,而后者有一半以上亏损,除疫情影响,还包括没有优质原料、高额通关费用、缺少熟练工人、不适应当地环境等原因。除了传统再生加工企业,新兴企业也面对原料不足的问题,如化学回收逐渐成为解决塑料污染和推动材料领域低碳循环转型的新方案,多地在建或筹建工厂,仅科茂环境在建工厂在未来三年内就有70-100万吨原料需求,生活垃圾中的低值废塑料是化学回收的最佳原料来源,而当前基本都被焚烧处置。焚烧前分选将具备回收价值的物料挑出,向再生资源加工企业提供体量和品质稳定的原料,挽救行业危机,为我国未来全面推进垃圾资源化保留革命火种并发展新的版图。
七、分选及资源化行业未来发展
分选与资源化的技术已经成熟,在欧美澳日等发达国家和地区,多种模式都有稳定运行的项目。现阶段我国的行业发展尚未充分,但已有不少案例,随着资源化目标的提高和政策引导,我国将会迎来分选和资源化产能投建高潮,产业蓬勃发展势头已经呈现。
1.发达国家分选及资源化项目

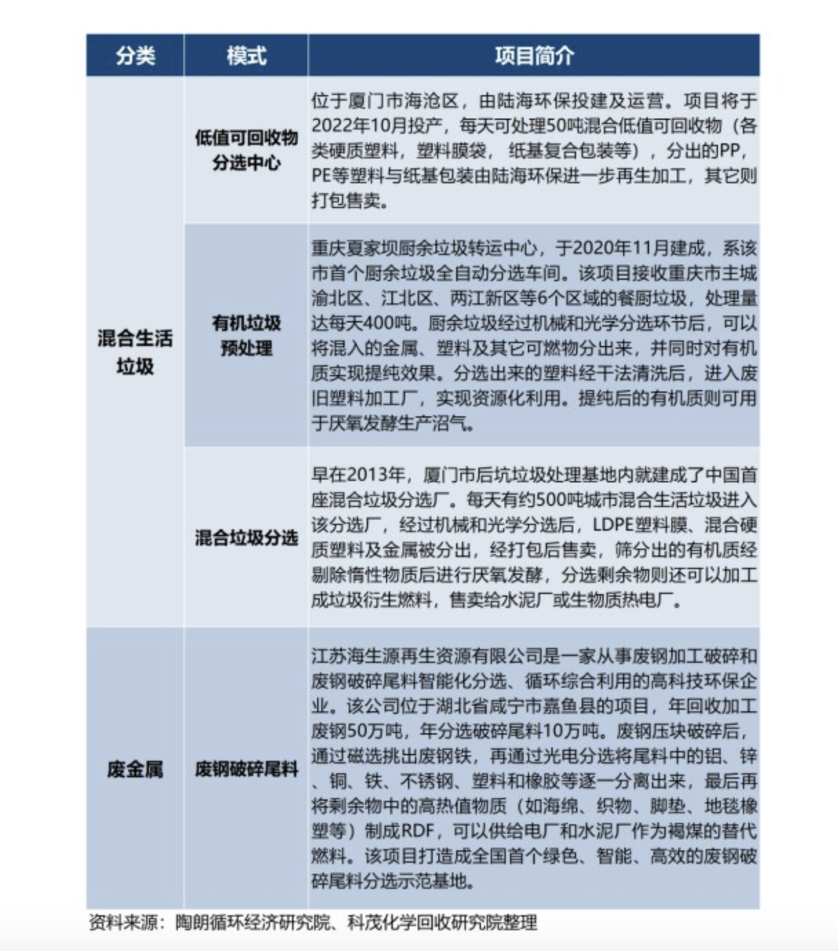
2.我国已有的案例

过去十年里,我国生活垃圾管理重点在于大力提升无害化处理率和推动以焚烧为代表的能源化利用;进入“十四五”后,开始从以焚烧发电为主向“分选和资源化结合”转变,全国多地尤其是东部经济发达地区开始投建各类分选和资源化装置和项目,使垃圾资源化从粗糙的理念逐步精细化发展,开启了生活垃圾管理、循环经济、无废城市等相关事业从局部最优解向全局最优解的进化之路。
来源:科茂化学回收研究院作者:陶朗循环经济研究院 科茂化学回收研究院
免责声明:所载内容来源互联网,微信公众号等公开渠道,我们对文中观点保持中立,仅供参考,交流之目的。
转载的稿件版权归原作者和机构所有,如有侵权,请联系我们删除