关于印发《甘肃省建立碳足迹管理体系工作方案》的通知
甘环气候发〔2025〕3号
各市(州)生态环境局、发展改革委、工信局、财政局、人社局、住建局、交通运输局(委)、农业农村局、商务局、政府国资委、市场监管局、数据主管部门,中国人民银行各市(州)分行,兰州新区生态环境局、经济发展局、工信和数据局、财政金融和国有资产监督管理局、民政司法和社会保障局、城乡发展局、农业农村和水务局、商务和市场监督管理局:
为贯彻落实生态环境部等15部门《关于印发<关于建立碳足迹管理体系的实施方案>的通知》(环气候〔2024〕30号)及国家发展改革委等5部门《关于加快建立产品碳足迹管理体系的意见》(发改环资〔2023〕1529号),加快建立我省碳足迹管理体系,形成绿色低碳供应链和生产生活方式,推动新质生产力发展,助力实现碳达峰碳中和目标,我们研究制定了《甘肃省建立碳足迹管理体系工作方案》。现予以印发,请结合实际抓好贯彻落实。
甘肃省生态环境厅
甘肃省发展和改革委员会
甘肃省工业和信息化厅
甘肃省财政厅
甘肃省人力资源和社会保障厅
甘肃省住房和城乡建设厅
甘肃省交通运输厅
甘肃省农业农村厅
甘肃省商务厅
甘肃省人民政府国有资产监督管理委员会
甘肃省市场监督管理局
中国证券监督管理委员会甘肃监管局
中国人民银行甘肃省分行
甘肃省数据局
2025年5月16日
抄送:省教育厅、省科技厅、省能源局
(此文有删减)
甘肃省建立碳足迹管理体系工作方案
为深入贯彻落实《中共甘肃省委 甘肃省人民政府关于完整准确全面贯彻新发展理念做好碳达峰碳中和工作的实施意见》《甘肃省碳达峰实施方案》部署要求,全面落实甘肃省2024年应对气候变化及节能减排工作领导小组会议精神,按照生态环境部等15部门《关于建立碳足迹管理体系的实施方案》及国家发展改革委等部门《关于加快建立产品碳足迹管理体系的意见》有关要求,加快建设甘肃省碳足迹管理体系,结合我省实际,制定本方案。
一、总体要求
以习近平新时代中国特色社会主义思想为指导,全面贯彻党的二十大和二十届二中、三中全会精神,深入贯彻习近平生态文明思想和习近平总书记视察甘肃重要讲话重要指示精神,推动能耗双控逐步转向碳排放双控,按照“系统推进、急用先行、循序渐进”的原则,建立具有甘肃特色、反映甘肃实情的碳足迹管理体系,持续完善和落实产品碳足迹核算、碳标识认证、分级管理和信息披露等制度,加强我省产品碳足迹管理,推动开展碳足迹核算、碳标识认证、应用场景开发和国际合作交流,提高重点行业、企业和产品市场竞争力,助推全省经济社会发展全面绿色转型和实现碳达峰碳中和目标。
二、主要目标
到2027年,制定出台3-5个重点产品碳足迹核算规则,省级产品碳足迹因子数据库初步构建,产品碳标识认证和分级管理制度初步建立,全省碳足迹管理体系初步建立。
到2030年,再制定出台5-10个新、特、优等产品的碳足迹核算规则,省级产品碳足迹因子数据库基本建成,产品碳标识认证和分级管理制度全面建立,产品碳标识认证制度广泛应用,全省碳足迹管理体系更加完善、应用场景更加丰富。
三、主要任务
(一)加快建立碳足迹管理体系
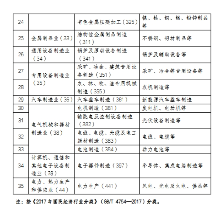
1.制定碳足迹核算规则与标准。按照国家《产品碳足迹核算标准编制工作指引》要求,结合省情实际,鼓励行业协会、龙头企业、科研院所、认证机构等各类主体按照“立足本地、服务全国、对接国际”的原则,围绕我省电力、钢铁(铁合金等)、有色(镍、钴、铝等)、石化化工(电石、碳化硅等)、制造(集成电路、芯片等)、建材(光伏玻璃、水泥等)、特色农产品(小宗农产品、橄榄油等)等基础和特色产品,确定拟优先制定核算规则标准的重点产品,开展碳足迹核算规则和标准研制工作。鼓励行业主管部门会同有关部门发布团体标准推荐清单,对实施基础好的团体标准逐步转化为地方标准、行业标准、国家标准。
2.建立省级产品碳足迹因子数据库。对工业、农业、能源、交通、建筑等行业完成碳足迹评价的产品,经行业评议、验证以及数据溯源性核验后,有序录入省级产品碳足迹因子数据库。做好省级产品碳足迹因子数据库与国家数据库的有效衔接。鼓励有关行业主管部门和金融机构采信省级产品碳足迹因子数据库的评价结果,作为产品所在企业获取政策优惠、融资需求等的重要依据。支持省级产品碳足迹因子数据库及相关标准的研究。加强省级产品碳足迹因子数据库的数据安全风险管控,确保数据安全可靠和保护企业商业机密。
3.推进实施产品碳标识认证机构和制度建设。依据国家认监委《产品碳足迹标识认证通用实施规则》,提升省内认证机构和人员能力,落实产品碳足迹认证依据、模式、单元划分、程序及获证后监督等有关要求,有序规范和引导各地区各层级开展产品碳足迹标识认证工作。以省内基础和特色产品为重点,探索建立产品碳标识认证制度,明确标注产品碳足迹量化信息和实施对标管理,率先在兰州市、酒泉市开展锂电池、光伏组件产品碳足迹标识认证。鼓励全省各类外贸型企业开展产品碳标识认证,强化结果在国内国际互信互认。加强碳标识认证机构管理,加快碳标识认证机构培育,对违法违规的责任主体依法依规列入相关严重失信主体名单,纳入“全国企业信用评价与公示平台”实施信用惩戒。
4.落实产品碳足迹分级管理制度。按照国家部署开展重点行业和细分领域的产品碳足迹分级评定和管理工作。鼓励企业参照相关标准和要求开展自身和供应链碳足迹评价,推动企业挖掘减碳潜力、提升低碳产品竞争力,优化供应链管理,促进全产业链减排降碳。
5.探索建立碳足迹信息披露制度。在保障数据安全和知识产权的前提下,分阶段、分步骤鼓励企业以环境气候信息披露、可持续(发展)信息披露或自愿性评价等方式发布产品碳足迹核算结果与报告。鼓励行业组织、龙头企业和省属企业率先建立碳足迹信息披露制度,将产品碳足迹水平纳入企业整体发展评估体系与目标考核。
(二)鼓励重点行业和产品开展碳足迹管理
6.开展基础产品碳足迹评价试点。鼓励重点工业产品开展碳足迹评价,尤其是锂电池、光伏组件、镍、电解铝、铜等行业龙头企业,对标国际和国家《温室气体 产品碳足迹 量化要求和指南》(ISO 14067:2018)(GB/T 24067-2024),率先开展碳足迹核算,并逐步扩大到大宗原材料产品和出口比重较高产品制造业龙头企业,带动重点行业开展绿色供应链碳足迹评价,鼓励酒泉市开展光伏产业链碳足迹管理试点。依托我省部分优势农产品行业龙头企业,科学运用全生命周期评价方法,率先开展碳足迹核算,带动产品实现绿色溢价和生态产品价值转化。
7.搭建低碳产品绿色消费场景。鼓励有条件的地区开展产品碳足迹试点,探索政策支持工具创新,推动将产品碳足迹要求融入贸易、财政、金融和产品等政策,形成推广产品碳足迹的政策合力,将产品碳足迹相关要求纳入政府采购需求,支持碳普惠场景中优先采购碳足迹较低产品。鼓励酒钢集团、金川集团、白银有色集团等省内龙头企业根据行业发展水平和企业自身实际建立绿色低碳供应链,带动上下游企业加强碳足迹管理,推动供应链整体绿色低碳转型。引导商超、电商平台等企业主动展示商品碳标识,鼓励在产品或物流包装物、广告等位置标注和使用碳标识,促进全社会构建绿色低碳生产生活方式。
(三)加强产品碳足迹能力建设
8.开展产品碳足迹专业服务。适时建立甘肃省产品碳足迹公共服务平台,打造全省碳足迹的数据归集中心、管理平台和服务枢纽,开展产品碳足迹核算、评价、认证及标识发放等一体化、一站式综合服务。指导省内具备实力的机构取得产品碳足迹核算评价和认证资质,积极引进具有国际影响力的产品碳足迹核算评价和认证机构并加强合作交流。
9.加强产品碳足迹人才培养。组织省内高校、科研院所、重点企业等人才技术力量,纳入“甘肃省环境科学学会应对气候变化专业委员会”,强化碳足迹相关分析研究,为全省产品碳足迹管理提供技术支持。鼓励省内专业化机构开展产品碳足迹培训活动,提升从业人员专业能力水平,强化专业支撑保障。鼓励省内高等院校、高等职业院校开设产品碳足迹相关课程,搭建“政校企协”共建的人才培育机制。
10.加强国内外交流与合作。积极利用兰洽会、中国(甘肃)中医药产业博览会等平台宣传碳足迹相关知识和标准,推动区域碳足迹因子数据库互认共享。抢抓“一带一路”机遇,聚焦农产品、机电产品等外贸产品,加强与我省主要贸易地区和国家碳足迹核算、评价、认证及标识合作,促进数据互联互通、结果互信互认。
四、保障措施
(一)加强统筹协调。省生态环境厅、省发展改革委会同有关部门,加强工作统筹协调,深入研究产品碳足迹领域重大问题,定期调度工作进展,扎实落实各项任务,推动各市州政府、行业协会、企业和第三方机构积极参与,共同构建我省碳足迹管理体系。
(二)强化工作落实。省生态环境厅、省发展改革委会同有关部门强化分工落实,加强对行业、地区指导,形成政策合力。各部门要高度重视,发挥行业主管部门作用,引导重点企业加强碳足迹管理。各市州和兰州新区生态环境、发展改革部门要会同有关部门推进本地区碳足迹管理工作,加强能力建设,确保方案有效实施。
(三)加强宣传解读。各级各有关部门和单位要充分利用各类媒体加大碳足迹工作宣传力度,提供政策解读、专业培训、技术服务等。在多种场合广泛宣传碳足迹工作和优秀实践案例,传播甘肃经验。

