网站首页
协会简介
协会领导
机构设置
协会章程
管理制度
服务项目
联系我们
行业动态
新利Lucky
新利官网app
18luck新利苹果
党建动态
政策法规
luck官网下载安卓
地方政策
政策解读
会员专区
入会指南
服务细则
加入协会
新利Lucky
绿色发展
行业碳说
循环经济
动态专报
luck官网正版入口
动态专报(2024)
动态专报(2025)
您当前所在位置:
主页
>
政策法规
>
地方政策
luck官网下载安卓
地方政策
政策解读
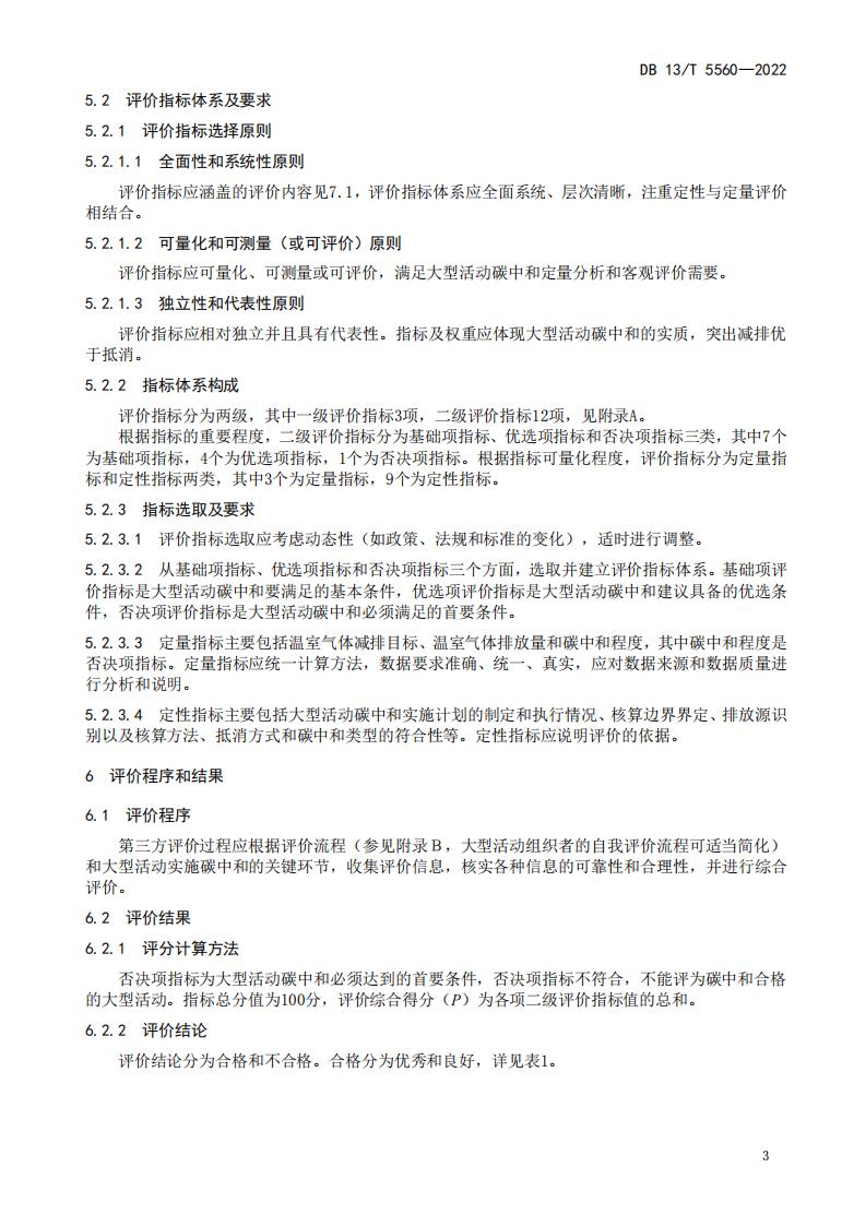
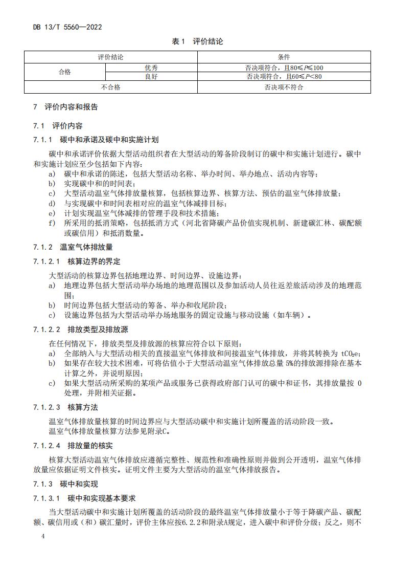
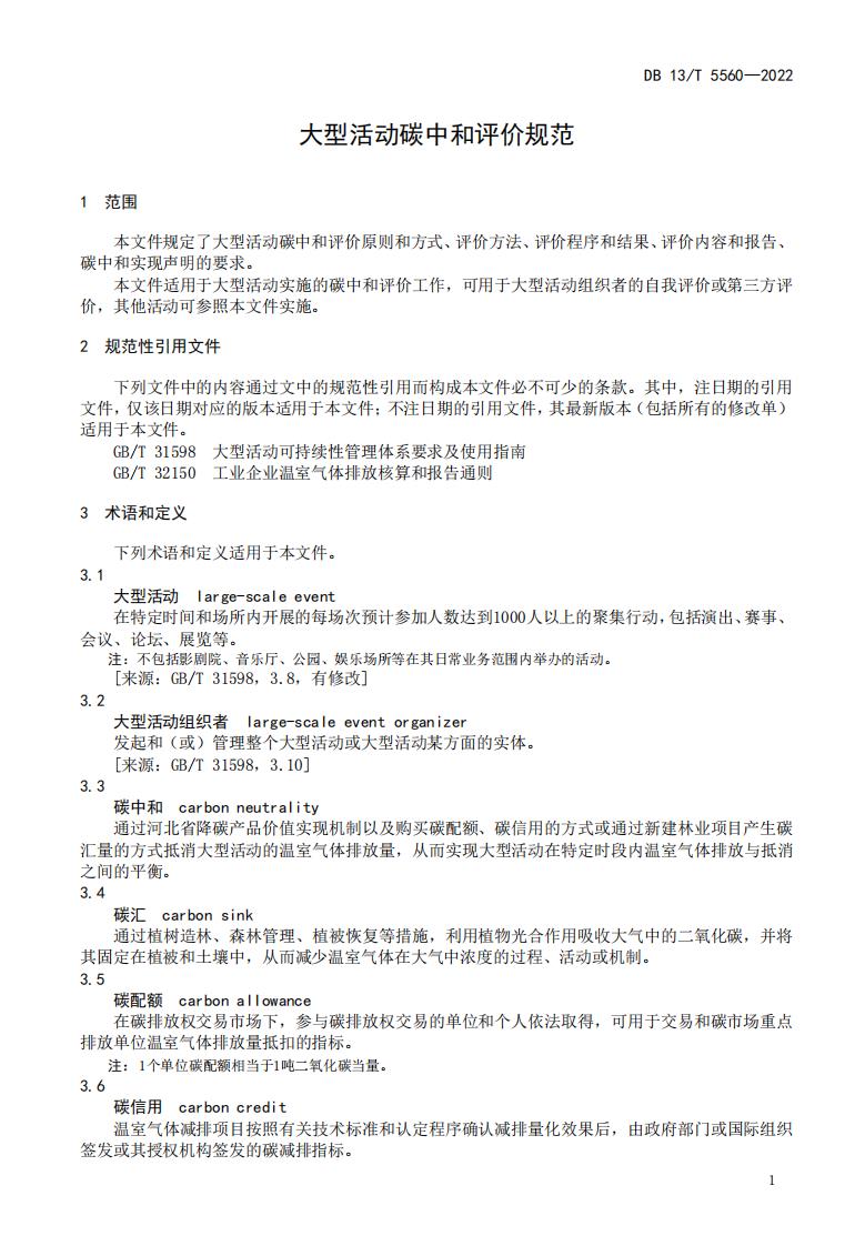
河北省《大型活动碳中和评价规范》
发布时间:2022-08-23 14:31
|
栏目:
地方政策
|
浏览次数:
上一篇:河北省中小企业促进条例
下一篇:河北省“十四五”现代流通体系建设方案
Copyright © 2020-2022 版权所有
电话:15031178853 地址:河北省石家庄市桥西区友谊南大街 备案号:
冀ICP备2022013871号
扫一扫
关注于我们
map