根据《国家发展改革委办公厅 住建部办公厅关于开展污水处理绿色低碳标杆厂遴选工作的通知》(发改办环资〔2024〕531号)要求,省级发展改革部门会同住房城乡建设主管部门组织申报和审核推荐了一批具有代表性的污水处理厂,经国家发展改革委、住房城乡建设部组织专家评审和地方复核,现将污水处理绿色低碳标杆厂名单和经验做法予以公示。
公示期为2024年11月7日至11月11日(5天)。公示期间如有质疑,请于11月11日前将有关情况和证明材料传真至两部委有关司局(来信请注明真实姓名及联系方式)。
国家发展改革委环资司传真:010—68505594
住房城乡建设部城建司传真:010—58934664
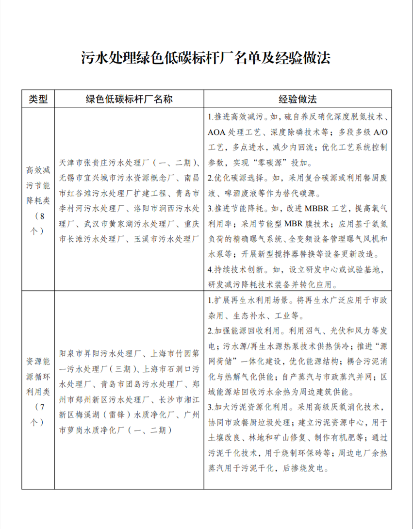
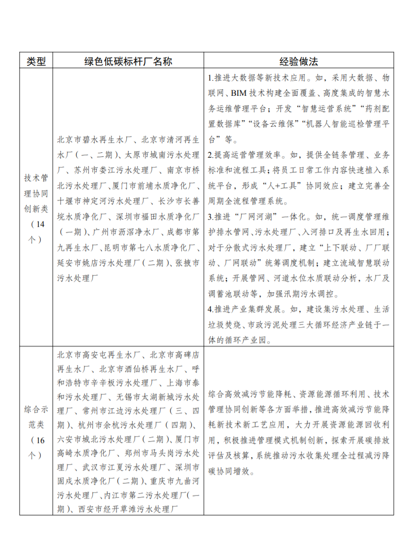
附件:污水处理绿色低碳标杆厂名单及经验做法
国家发展改革委环资司 住房城乡建设部城建司
2024年11月7日

