关于印发《生态环境卫星中长期发展规划(2021-2035年)》的通知
各省、自治区、直辖市生态环境厅(局)、新疆生产建设兵团生态环境局,各派出机构、直属单位:
为贯彻落实《中共中央 国务院关于深入打好污染防治攻坚战的意见》《生态环境监测规划纲要(2020-2035年)》,建立完善现代化生态环境监测体系,推进生态环境卫星遥感监测高质量发展,我部会同有关部门组织编制了
《生态环境卫星中长期发展规划(2021-2035年)》。现印发给你们,请结合实际认真贯彻执行。
生态环境部办公厅
2022年10月14日
(此件删减后公开)
抄送:中央航天领导小组办公室秘书局、发展改革委办公厅、财政部办公厅、国防科工局综合司、中国科学院办公厅、航天科技集团有限公司。
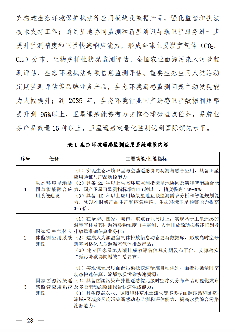
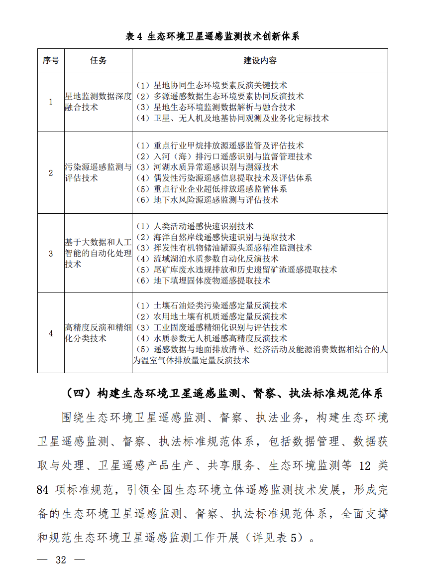
生态环境部办公厅2022年10月26日印发

































