三部门关于印发轻工业数字化转型实施方案的通知
工业和信息化部 教育部 市场监管总局关于印发轻工业数字化转型实施方案的通知
工信部联消费〔2025〕57号
各省、自治区、直辖市及计划单列市、新疆生产建设兵团工业和信息化、教育、市场监管主管部门:
现将《轻工业数字化转型实施方案》印发给你们,请结合实际,认真抓好落实。
工业和信息化部
教育部
市场监管总局
2025年3月8日
轻工业数字化转型实施方案
轻工业是我国国民经济重要传统优势产业和民生产业,在稳增长、扩内需、促消费、惠民生等方面发挥着关键作用。为贯彻落实国务院办公厅《制造业数字化转型行动方案》,推动数字技术加快赋能轻工业发展,系统指导轻工业推进数字化转型,培育形成新质生产力,特制定本实施方案。
一、总体要求
以习近平新时代中国特色社会主义思想为指导,全面贯彻党的二十大和二十届二中、三中全会精神,深入贯彻落实中央经济工作会议精神,进一步落实全国新型工业化推进大会部署和《制造业数字化转型行动方案》,深化实施数字化助力消费品工业“三品”行动,以满足人民日益增长美好生活需要为目的,以数字化转型场景培育为牵引,以数字技术创新应用为驱动,以数字化标准和人才建设为支撑,促进轻工业梯次数字化转型,着力培育和发展新质生产力,为推进新型工业化和现代化产业体系建设提供坚实物质技术基础。
到2027年,重点轻工企业数字化研发设计工具普及率达到90%左右,关键工序数控化率达到75%左右,打造100个左右典型场景,培育60家左右标杆企业,制修订50项左右国家标准、行业标准,形成一批数字化转型成果。到2030年,规模以上企业普遍实施数字化改造,形成“智改数转网联”数字生态,高端化、智能化、绿色化发展水平显著提升。
二、重点任务
(一)新一代信息技术赋能行动
1.释放数据要素价值。鼓励行业基础条件好的企业建设完善数据管理平台,利用数据挖掘、知识图谱、智能建模等技术,开展产品研发、工艺优化、消费预测、营销服务、供应链管理等应用,强化企业内部、产业链上下游数据共享,实现数据价值最大化。引导中小企业建立数据采集、数据处理、数据存储与应用等基础能力,健全数据管理制度。推广应用数据管理有关标准,开展数据管理能力成熟度评估,实施重要数据识别与目录备案,提升风险监测与处置能力。
2.加快先进技术研发应用。鼓励家电、家具、造纸、皮革、轻工机械等重点行业编制数字化转型关键技术创新应用路线图。实施“揭榜挂帅”等机制,集中优势资源研发智能控制、人机交互、系统集成等共性技术和协同设计、智能排产、个性化定制等应用技术。支持企业开展设备更新,推广应用可编程逻辑控制器(PLC)、分布式控制系统(DCS)等工控系统和工业机器人、智能检测装备、计算机辅助设计(CAD)、制造执行系统(MES)、供应链管理系统(SCM)等智能装备和工业软件。
3.加快工业互联网平台部署。鼓励大型企业、地方等结合行业和区域优势,培育综合型工业互联网平台,增强设备接入、知识沉淀、应用开发、标识解析、产融合作等平台能力。支持五金制品、塑料制品、皮革、照明、眼镜等以中小企业为主产业集群加快5G、工业光网、IPv6等网络通信技术应用,培育特色工业互联网平台,促进集群内和产业链资源高效配置。依据网络安全有关标准开展分级分类防护。
4.深化人工智能赋能应用。支持家电、家具、照明等行业骨干企业,基于特定场景开展数据模型开发、应用测试验证,在智能制造、智能家居等领域打造一批人工智能技术应用场景。鼓励行业协会、科研院所等组织推广人工智能技术场景化应用,重点培育协同设计、智能生产、在线检测、预防性维护、智慧营销等生产端场景和智能家居、智能穿戴、智能骑行、智慧养老等消费端场景。基于人工智能技术开展轻工业领域产业链供应链分析诊断,加强跨区域产业链合作,提升重要产业链供应链韧性和安全水平。

(二)新模式新业态创新应用行动
1.发展大规模个性化定制。鼓励家电、家具等行业建设大规模个性化定制服务平台,构建基于消费数据驱动的产供销一体化运营模式,推广全屋定制、智能家居解决方案。引导珠宝首饰、制鞋箱包、工艺美术等行业应用三维建模、用户参与设计、模块化设计等技术,提升个性化消费服务水平。推广大规模个性化定制服务认证,促进行业规范化发展。
2.提升柔性化生产能力。面向造纸、日用化学品等流程型行业推广应用智能传感器、智能控制、数字孪生等技术,建设数字化产线,提升设备运行、工艺参数等关键要素在线监测与优化调控能力。面向家电、家具、自行车/电动自行车、五金制品、轻工机械等离散型行业推广应用智能装备和工业软件,加强计划排产、加工装配、检验检测等环节智能协同,提升按需精准交付能力。
3.拓展服务化延伸模式。鼓励大型企业搭建设计服务平台,推广众包设计、协同设计等新模式。引导链主企业开展智慧供应链认证,构建协同采购、协同生产、协同配送等新模式。支持智能家居企业搭建“产品+服务”平台,以智能产品为载体提供娱乐、健康、陪护等生活服务,发展智能家居体验中心,构建沉浸式、场景化服务空间。推动轻工机械等装备制造企业开发推广智能机械产品,提供设备预防性维护、远程运维等增值服务。
(三)产业高质量发展行动
1.推动高端化跃升。深化物联感知、智能控制、人机交互等技术在家电、家具、照明、手表等终端消费品的应用,推动智能产品跨品牌互联互通。围绕老人、儿童等重点人群,研究开发适老化智能家居、生活服务类机器人等智能产品。鼓励家电、家具、皮革、五金制品等数字化基础好的产业园区,加快5G、工业互联网、数据中心等新型基础设施布局和规模化应用,推动园区内配套企业间数据可信共享,打造高水平数字化园区。
2.加快智能化升级。引导轻工业开展智能制造能力成熟度、中小企业数字化水平评测等评估诊断,梯次开展数字化、智能化改造。推动五金制品、塑料制品、文体用品、眼镜等行业中小企业实施精益管理,应用传感器、工控系统等开展关键工序、制造单元等数字化“微改造”,建设数字化产线。支持家电、家具、皮革、造纸、日用化学品等行业数字化基础好的企业,开展智能装备和工业系统的集成化改造,培育一批数字化车间、智能工厂、5G工厂。
3.加快绿色化转型。聚焦皮革、造纸、塑料、电池、陶瓷、日用玻璃等重点行业,推广应用绿色低碳、节能环保工艺和设备,融合应用数字技术加强能耗、水耗、污染物排放和碳排放智能监测和控制,建设一批绿色工厂和绿色园区。加快完善家电、照明等终端产品能效标准,引导企业强化产品绿色设计,增强绿色智能产品研发供给能力。
(四)夯实基础支撑行动
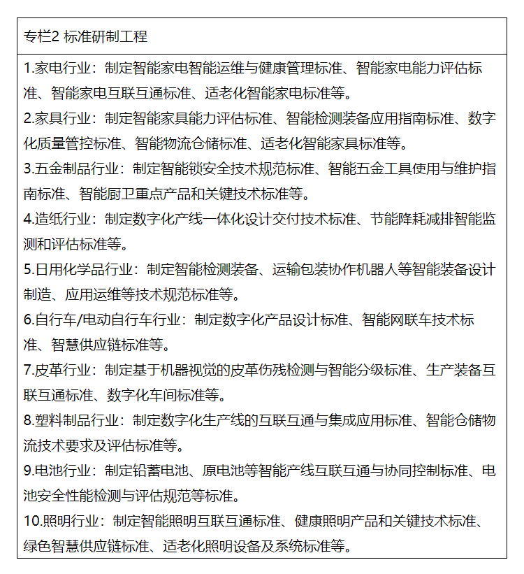
1.强化标准引领。编制轻工业数字化转型标准体系建设指南。生产端重点研制关键技术、设备互联互通、数据安全与共享、评估评价等共性应用标准,消费端重点研制智能家居、智能穿戴设备等产品技术标准。鼓励行业协会、标准化机构等深入开展贯标活动,推动数字化转型标准进企业、进园区、进集群。积极跟踪ISO、IEC等国际标准化动态,支持智能家电等优势领域制定国际标准路线图,加快国际标准布局。持续开展先进适用国际标准转化,提升一致性水平。

2.加强质量支撑。鼓励塑料制品、眼镜、箱包等中小企业推广应用质量管理系统等数字化工具,加强产品质量信息的采集和利用,开展设计验证、质量检验、质量分析与改进,实现精细化质量管控。支持家电、家具、燃气灶具等耐用消费品企业开展基于数据模型的产品质量全生命周期管理,推广应用机器视觉等技术和智能检测装备,提高产品质量在线监测和溯源响应能力。
3.选树典型标杆。编制升级和创新消费品指南,遴选引领行业智能化、绿色化、品质化发展的轻工产品,加大宣传推广力度。以家电、家具、皮革、造纸、日用化学品等数字化基础较好的行业为重点,培育一批数字技术融合应用成效显著、引领带动作用强的标杆企业。鼓励地方、行业协会、联盟组织等组织开展标杆企业创建经验交流活动,加快形成学标杆、建标杆的行业氛围。
4.培育创新载体。鼓励地方、行业协会、科研院所等建设数字化转型促进中心,开发数据模型、工业APP、标准化工具等解决方案,以购买服务、技术帮扶、供需对接等形式赋能企业。支持家电、家具、皮革、造纸等重点行业搭建中试平台,形成一批具备较高技术水平和推广价值的中试方案。支持骨干企业联合科研院所等建立技术研发创新中心,推进关键技术研究与产业化应用。
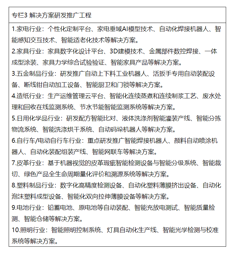
5.壮大服务队伍。依托智能制造系统解决方案揭榜挂帅、供应商能力评估等工作机制,遴选发布一批优质数字化转型供应商。面向家电、家具、五金等离散型轻工业研发推广智能排产、自动化装配组装、智能仓储等解决方案。面向造纸、日用化学品等流程型轻工业研发推广智能配方设计、质量在线监测、设备预防性维护等解决方案。面向中小企业研发推广一批“小快轻准”的解决方案。

三、组织保障
(一)完善工作机制
建立地方主管部门、行业协会、科研院所、联盟组织、骨干企业等多方参与、协同推进的工作机制,加快推动数字化转型重要政策、重大项目落地见效。利用国家科技重大专项、重点研发计划等渠道支持轻工数字化转型相关关键技术攻关。将符合条件的轻工业数字化改造项目纳入工业领域设备更新和技术改造相关资金支持范围。发挥国家产融合作平台作用,运用科技创新和技术改造专项再贷款引导金融机构支持重点轻工领域数字化改造升级。
(二)促进交流合作
鼓励地方、行业协会、联盟组织等分行业、分区域开展数字化转型供需对接活动,为企业提供专业化、定制化解决方案,宣贯先进适用的数字技术和标准。举办轻工业数字化转型发展大会、轻工业信息化大会等活动,加强同行业和跨领域先进技术、解决方案等对标交流。支持依托“一带一路”倡议、金砖国家等合作机制,在数字技术开发和融合应用等方面开展国际交流合作。
(三)深化研究评价
推动行业协会、联盟组织等编制轻工细分行业数字化转型评价体系和工业互联网融合应用参考实施指南,加大行业和地区推广应用和实施效果评估,发布行业、区域、产业集群数字化转型发展报告。组织开展不同行业典型场景、智能工厂、智慧供应链建设的实施路径研究,编制轻工业数字化转型案例集,宣传推广一批优秀成果。鼓励有条件的地方组织开展面向轻工企业的数字化转型诊断服务,支持“智改数转网联”项目实施。
(四)加强人才培养
鼓励行业协会、普通高校、职业学校、骨干企业建立联合培养模式,加快建立多层次的轻工数字化专业教育体系。支持建设国家卓越工程师实践基地(数字技术领域)和现代产业学院,培养轻工业数字化领域卓越工程师。深入实施专业技术人才知识更新工程,依托全国行业职业技能竞赛、全国工业设计职业技能大赛、世界职业院校技能大赛等各级各类职业竞赛,培养一批在智能控制、工业互联网、工业机器人等领域具有创新和实践应用能力的轻工数字化人才。