国家能源局综合司关于印发《2025年能源行业标准计划立项指南》的通知
各能源行业标准化管理机构、能源行业标准化技术委员会:
为深入贯彻党的二十大和二十届二中、三中全会精神,认真落实《中华人民共和国能源法》和《国家标准化发展纲要》,进一步提升能源行业标准立项工作的计划性、导向性,根据国家能源局标准化工作安排,我们组织编制了《2025年能源行业标准计划立项指南》。现印发给你们,请按照指南要求,做好能源行业标准计划立项工作。
特此通知。
国家能源局综合司
2025年3月7日
2025年能源行业标准计划立项指南
为深入贯彻党的二十大和二十届二中、三中全会精神,根据《中华人民共和国能源法》和《国家标准化发展纲要》要求,落实全国能源工作会议部署,围绕能源行业管理和产业发展需要,明确2025年能源行业标准立项重点方向和工作要求,持续完善能源行业标准体系,以标准支撑能源高质量发展,特制定本指南。
一、总体要求
坚持问题导向和需求导向。深入分析能源发展改革的新形势新要求,紧密围绕保障能源安全和绿色低碳转型,促进能源新技术、新产业、新业态发展,突出重点领域和关键技术要求,提出能源行业标准计划。
强化体系布局和统筹协调。要在能源各领域标准体系框架下提出行业标准计划,坚持急用先行、先进适用、合理布局、协调一致原则,优先建立健全新兴领域标准,同步升级完善传统领域标准,持续加强能源标准体系建设。
提高标准质量和制修订效率。要坚持科技创新与标准化协同发展,加快推动科技创新向标准转化。能源行业标准计划要坚持协商一致的原则,强化标准制修订的前期预研,立项申报时,应具有较好的技术基础和工作基础,计划草案较为成熟。严格标准编制周期管理,高效率推进标准编制,编制周期一般不超过18个月。
加强国际合作和协同发展。支持对标国际先进,立足行业发展实际,推动国际标准和能源领域标准互促转化,推进标准体系兼容。服务“一带一路”能源国际合作,推动标准互认,系统推进能源标准外文版翻译工作。
二、立项重点
(一)行业标准制修订计划
1. 立足能源安全和促进能源绿色低碳转型。服务和保障能源安全稳定供应,支撑能源碳达峰、碳中和目标的行业标准计划;支撑新型电力系统和新型能源体系建设,促进能源绿色低碳转型、新兴技术产业发展、能效提升和产业链碳减排等重点方向的行业标准计划。
2. 服务行业管理和发展。服务能源行业发展规划和监督管理需要的行业标准计划;服务电力行业安全生产相关的标准计划;与相关国家标准的实施相配套的行业标准计划。
3. 促进产业提质增效。显著提升能源行业整体技术水平和产品、服务质量的行业标准计划;能源领域国家科技重大专项和重点研发计划等科技成果转化的行业标准计划;推进能源领域数字化、智能化关键技术创新的行业标准计划。支持已在能源领域推广应用,且具备良好实施效果评价的团体标准采信为行业标准。
4. 提升行业标准国际化水平。对标国外、国际先进标准,有利于提升中国标准国际公信力、影响力,提升标准互认水平,支撑能源项目、工程、装备走出去的行业标准计划。支持同步申请国际标准计划的行业标准立项。
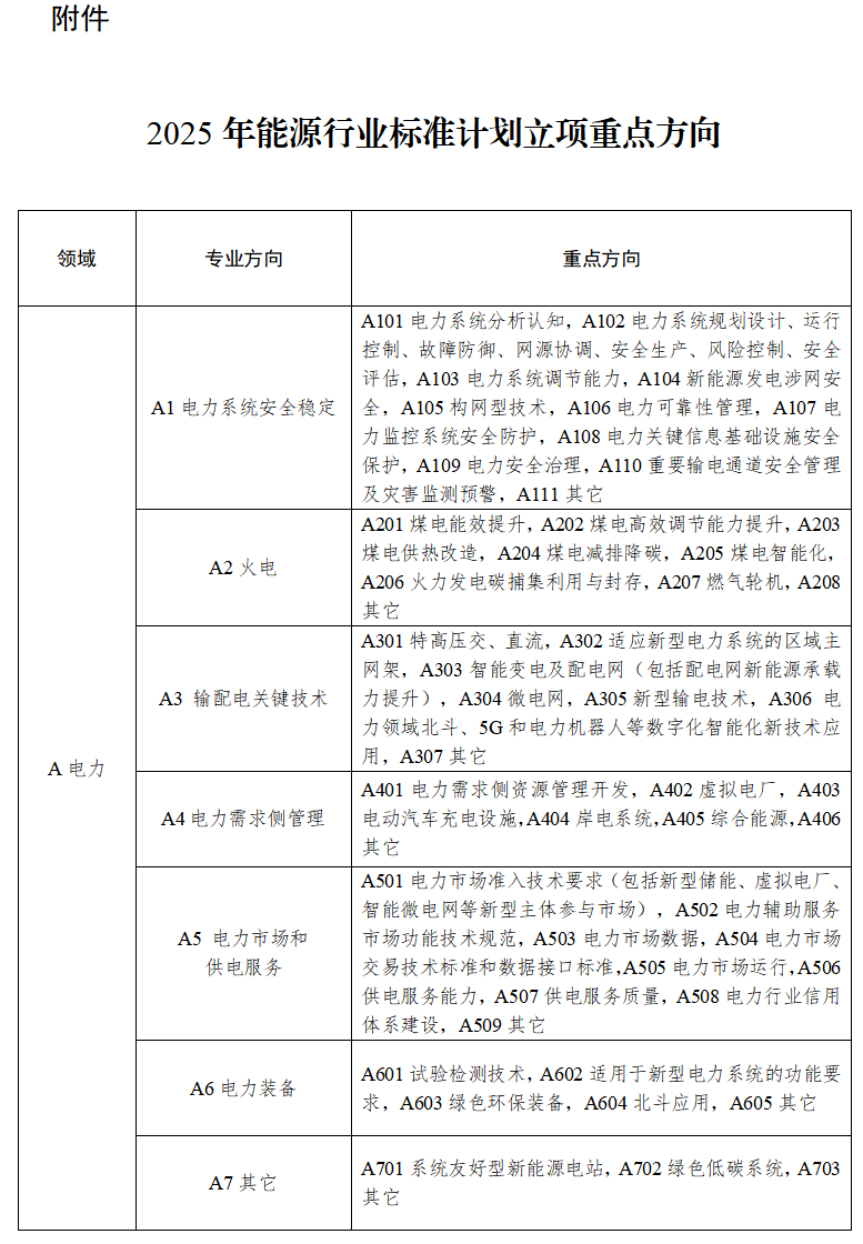
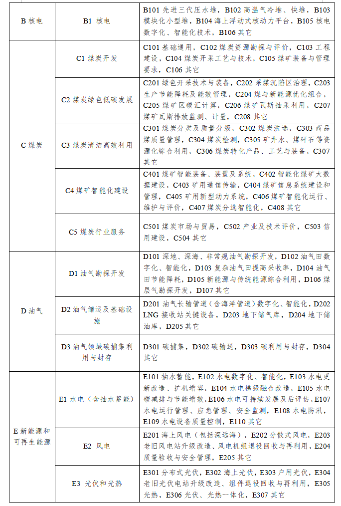
(各专业领域重点方向见附件。)
(二)行业标准外文版翻译计划
在加强能源领域对外贸易、服务、承包工程所需的成套标准外文版体系研究的基础上,鼓励申报行业标准外文版翻译计划。鼓励标准外文版翻译计划与标准计划同步立项、同步制定、同步发布。
三、申报要求
(一)对没有推荐性国家标准而又需要在能源行业范围内统一的技术要求,提出能源行业标准计划。属于竞争性的、一般性的技术要求,原则上不作为能源行业标准计划。
(二)应按照现有标准管理分工机制和专业领域,经过充分调研、技术论证和初步筛选后确定申报计划。
(三)申报计划应保证与现有标准体系协调一致。存在技术交叉的领域,申报单位应在计划上报前与技术相关方充分沟通协商,避免交叉重复立项。
(四)主要起草单位应做好标准编制前期准备工作,确保两年内完成报批。
(五)行业标准外文版翻译计划应与相关国际标准进行比对研究,技术要求不低于国际标准。
四、申报材料
(一)行业标准制修订计划
申报材料应包括:行业标准项目计划汇总表、行业标准项目任务书、标准草案稿、审查会议纪要及专家签字表。
1. 项目计划汇总表应填写完整、准确,项目应注明重点方向代号(见附件),“适用范围和主要技术内容”将作为后续征求意见的重要依据。
2. 项目任务书应填写完整、详实。“目的和理由”中请注明标准计划项目对行业工作的支撑作用。
3. 标准草案应明确提出主要章节及各章节所规定主要技术内容,内容基本覆盖“适用范围和主要技术内容”涉及的各要点。修订项目应重点说明拟修订的主要内容和理由。
(二)行业标准外文版翻译计划
申报材料包括行业标准外文版计划汇总表及行业标准项目任务书。
五、报送方式
行业标准项目采用集中申报、分类评估、统一下达的方式。请各能源行业标准化技术委员会通过“能源标准化信息平台”提交申报材料,各能源标准化管理机构审核确认后,提交至国家能源局能源节约和科技装备司。请于2025年3月31日前,将申报公文书面报送至国家能源局综合司(科技司),汇总表、项目任务书和标准草案电子版发送至邮箱。
联系人及电话:谢逸天 010-81929231
邮箱:nb_standard@126.com
六、项目管理
(一)已有计划项目拖延、在研项目数量较多的标委会应主动减少新项目申报,尽快完成已下达计划。
(二)项目下达后,各有关单位要强化标准项目全生命周期管理,做好标准制修订进度、资金使用、公开征求意见等监督检查,切实提升标准质量。
(三)标准项目下达后,项目名称(范围)、完成时间、归口单位不得随意变更。确需变更的,标委会应报请相应的能源行业标准化管理机构同意后,报国家能源局审核后进行调整。
(四)能源行业标准正式发布后,相关行业标准化管理机构要按程序在“能源标准化信息平台”上公开标准文本。
附件:2025年能源行业标准计划立项重点方向


