关于印发《陕西省建材行业碳达峰实施方案》的通知
各设区市、杨凌示范区工业和信息化、发展改革、生态环境、住房和城乡建设主管部门,省级各相关部门、单位:
为深入贯彻落实党中央、国务院关于碳达峰碳中和决策部署,认真落实省委、省政府《关于完整准确全面贯彻新发展理念做好碳达峰碳中和工作的实施意见》的部署要求,加快推进全省工业绿色低碳转型,扎实推动我省工业领域碳达峰,根据《陕西省工业领域碳达峰实施方案》,结合我省工业领域碳达峰工作实际,省工业和信息化厅、省发展改革委、省生态环境厅、省住房和城乡建设厅会同相关部门研究制定了《陕西省建材行业碳达峰实施方案》。现印发给你们,请认真贯彻落实。
陕西省工业和信息化厅
陕西省发展和改革委员会
陕西省生态环境厅
陕西省住房和城乡建设厅
2024年1月30日
陕西省建材行业碳达峰实施方案
为深入贯彻落实党中央、国务院以及省委、省政府关于碳达峰碳中和的决策部署,切实做好我省建材行业碳达峰工作,根据《国务院关于印发2030年前碳达峰行动方案的通知》(国发〔2021〕23号)《关于印发建材行业碳达峰实施方案的通知》(工信部联原〔2022〕149号)和《陕西省工业领域碳达峰实施方案》等相关要求,结合我省建材行业实际,制定本方案。
一、总体要求
(一)指导思想
以习近平新时代中国特色社会主义思想为指导,全面贯彻党的二十大精神,立足新发展阶段,完整、准确、全面贯彻新发展理念,坚持系统观念、稳中求进,以建材行业碳达峰目标为引领,以深化供给侧结构性改革为主线,以提升资源综合利用水平为关键,以低碳技术创新为动力,加快建材行业高端化、智能化、绿色化、融合化发展,提升产业链供应链韧性及绿色化发展水平,确保如期实现碳达峰。
(二)工作原则
坚持统筹兼顾。统筹考虑碳达峰和产业链供应链安全稳定的关系,加强财政、金融、投资、价格、能源等政策与产业、环境保护政策的协调配合,强化建材行业上下游产业链协同,保障有效供给,促进节能减污降碳协同增效,稳妥有序推进碳达峰工作。
坚持双轮驱动。坚持政府引导、市场主导相结合,落实主体责任,健全能效、环保、安全等领域约束激励机制,充分调动市场主体的积极性,发挥市场在资源配置中的决定性作用。
坚持创新引领。强化科技创新,促进成果转化。加快节能低碳技术装备的研发和产业化,强化新一代信息技术在建材行业的创新应用,推动低碳建材品种提质扩量,为建材行业绿色低碳转型夯实基础、增强动力。
坚持突出重点。注重分类施策,以排放占比高的水泥、陶瓷等行业为重点,以控制生产过程碳排放和化石能源消耗为主要抓手,大力实施原燃料替代,积极推进资源循环利用,实现碳减排重大突破。
(三)主要目标
“十四五”期间,全省建材产业结构和用能结构明显优化,水泥、玻璃、陶瓷等重点产品单位能耗、碳排放强度持续下降。到2025年,水泥熟料单位产品综合能耗下降3%以上。水泥熟料、平板玻璃和建筑陶瓷行业产能全部达到能效基准水平且达到能效标杆水平以上产能比例提高到30%以上。
“十五五”期间,建材行业绿色低碳关键技术产业化实现重大突破,原料替代水平大幅提高,清洁能源应用占比大幅提升,建立建材行业绿色低碳循环发展产业体系。确保2030年前建材行业实现碳达峰。
二、重点任务
(一)优化产能布局,推进产业升级
1.优化行业产能布局。严格落实《水泥玻璃行业产能置换实施办法》和《产业结构调整指导目录》,利用综合标准依法依规推动落后产能退出。坚决遏制高耗能高排放低水平项目盲目发展,防范水泥熟料、平板玻璃、陶瓷砖、卫生陶瓷行业产能无序扩张。鼓励行业龙头企业开展资源整合和兼并重组,优化生产资源配置和行业空间布局。(省工业和信息化厅、省发展改革委、省生态环境厅、省住房和城乡建设厅、省市场监督管理局按职责分工负责)
2.合理实施错峰生产。落实工业和信息化部、生态环境部关于水泥常态化错峰生产的工作要求,持续优化陕西省水泥行业常态化错峰生产政策和重污染天气重点行业应急减排措施。通过实施差异化错峰生产,强化分类指导,差异管控,精准施策,健全激励约束机制,促进企业提高技术及装备水平,减少化石燃料消耗和碳排放。(省工业和信息化厅、省生态环境厅按职责分工负责)
3.壮大新型建材产业。推动水泥企业积极向混凝土建筑部品、市政工程构件等高附加值方向发展。培育壮大高性能纤维及复合材料、先进陶瓷材料、石墨及碳基材料、特种水泥、特种(技术)玻璃、新型墙体材料和装配式建筑部品部件等新型建材产业,带动全行业绿色低碳发展。鼓励建设绿色建材循环产业园。扶持一批中小企业成长为龙头骨干企业,培育一批专精特新“小巨人”企业和制造业单项冠军企业(产品),推动建材产业向融合化、集群化、生态化发展。(省工业和信息化厅、省发展改革委、省住房和城乡建设厅按职责分工负责)
(二)推动原料替代,加强固废利用
4.减少碳酸盐材料使用量。加强低碳原料替代技术研究应用,鼓励在保障水泥产品质量和污染物达标排放的前提下,应用高固废掺量的低碳水泥生产技术,引导水泥企业通过磷石膏、矿渣、电石渣、钢渣、镁渣、粉煤灰等非碳酸盐原料制水泥,降低水泥生产过程二氧化碳排放。加快高贝利特水泥、硫(铁)铝酸盐水泥等低碳水泥新品种的推广应用。研发含硫硅酸钙矿物、粘土煅烧水泥等材料,降低石灰石用量。推广陶瓷废料回收技术,使用已烧制废料替代部分黏土,减少碳酸盐用量。(省工业和信息化厅、省科技厅按职责分工负责)
5.提升固废利用水平。支持利用水泥窑无害化协同处置市政污泥、生活垃圾、医疗废弃物等废弃物。鼓励以尾矿、粉煤灰、矿渣等对产品性能无害的工业固体废弃物为主要原料的超细粉生产利用,提高混合材产品质量。合理布局建筑垃圾资源化利用项目,提高垃圾在建材行业的无害化处理、再生利用和资源化利用水平。支持建设一批达到重污染天气绩效分级B级及以上水平的墙体材料隧道窑处置固废项目。支持建材行业与钢铁、石化化工、有色金属等行业耦合发展,提升行业间协同利用固废水平,提高陶瓷、玻璃、混凝土、水泥制品、新型墙体材料等生产过程中消纳产业废弃物能力,逐步拓展和拓宽可消纳固废的品种。(省工业和信息化厅、省发展改革委、省生态环境厅、省住房和城乡建设厅按职责分工负责)
6.引导建材产品减量化使用。精准使用建筑材料,减量使用高碳建材产品。提高水泥产品质量和应用水平,促进水泥减量化使用。开发节能环保制备和施工技术,加大高性能混凝土推广应用力度。加快装配式、定制式建材的开发和推广,促进绿色建材和绿色建造方式协同发展。鼓励全固废胶凝材料、全固废绿色混凝土等技术研发应用。(省工业和信息化厅、省住房和城乡建设厅、省科技厅按职责分工负责)
(三)优化用能结构,提升能效水平
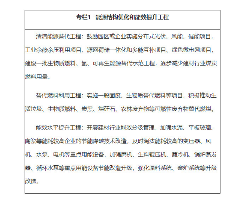
7.加大替代燃料利用。支持垃圾衍生燃料、植物油、生物基废弃物等可燃废弃物高比例替代化石燃料,推动替代燃料高热值、低成本、标准化预处理。完善废弃物规模化回收等上游产业链配套,形成供给充足稳定的衍生替代燃料制造新生态,减少水泥窑等建材行业燃煤使用。〔省工业和信息化厅、省发展改革委(省能源局)、省住房和城乡建设厅按职责分工负责〕
8.加快清洁绿色能源应用。优化建材行业能源结构,促进能源消费清洁低碳化。引导建材企业和工业园区光伏、风电、储能、高效热泵等一体化系统开发运行,推进源网荷储一体化和多能互补发展,加快建材行业绿色微电网建设。在气源、电源等供给有保障,价格可承受的条件下,提高平板玻璃、陶瓷、石膏板、混凝土制品、人造板等行业的天然气和电等使用比例。积极推动关中地区建材行业逐步减少直至取消燃煤加热、烘干炉(窑)、燃料类煤气发生炉等用煤。鼓励玻璃、陶瓷等重点行业推广电窑炉、电加热等电能替代技术,重点对工业生产过程中1000℃以下中低温热源进行电气化改造,扩大电气化终端用能设备使用比例,减少化石能源的消费。〔省工业和信息化厅、省发展改革委(省能源局)、省住房和城乡建设厅按职责分工负责〕
9.全面提升能效水平。严格执行强制性能耗限额标准,持续开展工业专项节能监察和日常节能监察,加强对新建项目的节能审查。开展企业节能诊断行动,聚焦水泥、平板玻璃、陶瓷等重点行业,加大对重点耗能企业、重点用能设备的专项节能诊断,深挖节能降碳潜力。引导企业建立完善能源管理体系,建设能源管控中心。开展能源审计、计量审查和碳核查,实现精细化能源和碳排放管理。深入开展建材行业能效分级管理。制定“整体推进、一企一策”能效改造升级方案,打造水泥、陶瓷、平板玻璃等重点行业的能效“领跑者”。(省发展改革委、省工业和信息化厅、省市场监督管理局、省生态环境厅按职责分工负责)

(四)加快技术创新,助推绿色转型
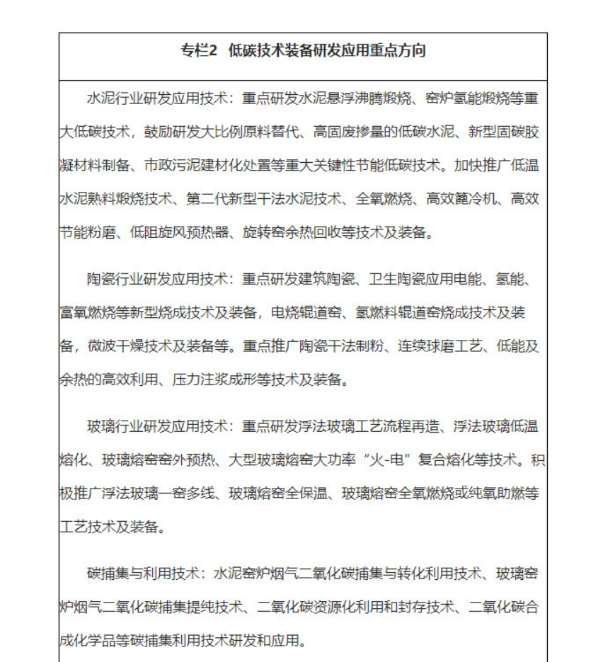
10.加快研发重大关键低碳技术。依托秦创原创新驱动平台,整合高校、科研院所和行业龙头企业优势资源,开展建材行业新技术、新设备以及低碳零碳负碳等关键技术攻关,研发窑炉氢能煅烧、大型玻璃熔窑大功率“火-电”复合熔化,推广应用全氧、电熔等工业窑炉节能降耗技术。鼓励二氧化碳规模化应用,支持二氧化碳捕集利用与封存(CCUS)、二氧化碳合成化学品等技术研发和示范应用。探索开展负排放应用可行性研究。加快低温余热高效利用和气胶凝材料研发和推广应用。建设一批具有较好低碳减排效果的建材行业标杆引领项目。(省工业和信息化厅、省科技厅、省生态环境厅按职责分工负责)
11.加快节能降碳技术装备应用。水泥行业加快推广低阻旋风预热器、高效烧成、高效篦冷机、高效节能粉磨等节能技术装备。玻璃重点工艺及行业加快推广浮法玻璃一窑多线、熔窑全氧燃烧或纯氧助燃、电窑炉等技术。陶瓷重点工艺及行业加快推广干法制粉工艺及装备、电加热技术。墙体材料行业加快推广密封保温节能技术装备和余热利用技术。混凝土预制构件行业要加强生产过程自动化改造。建材行业重点推广稀土永磁无铁芯电机、磁悬浮离心风机等新型节能设备。完善节能低碳技术和装备遴选机制,推广一批重点低碳技术及装备。(省工业和信息化厅、省发展改革委、省科技厅按职责分工负责)
12.加快数字化智能化转型。加快推进建材行业与新一代信息技术深度融合,通过数据采集分析、窑炉优化控制等提升能源资源综合利用效率,促进全链条生产工序清洁化和低碳化。利用大数据、第五代移动通信(5G)、工业互联网、云计算、人工智能、数字孪生等信息技术对工艺流程和设备进行升级改造。建立产品全生命周期碳排放基础数据库,加快探索建材行业能源管理、节能降碳等典型场景与“工业互联网+绿色低碳”融合发展。利用工业互联网、大数据等技术,统筹共享低碳基础数据和工业大数据资源,为生产流程再造、跨行业耦合、跨区域协同、跨领域配合等提供数据支撑。开展建材行业与新一代信息技术融合发展试点示范。(省工业和信息化厅、省发展改革委、省生态环境厅按职责分工负责)


(五)推行绿色制造,助力节能降碳
13.健全绿色制造体系。强化建材行业全生命周期绿色管理,大力推行绿色设计,协同控制污染物排放和二氧化碳排放,健全绿色制造体系。完善建材产品全生命周期碳足迹评价。鼓励建材企业发展绿色设计产品,积极参与制定水泥、玻璃、陶瓷、墙体材料等绿色设计产品评价技术规范。鼓励建材企业制定循环化改造实施方案,促进企业绿色低碳循环发展。实施建材行业减污降碳协同控制,开展多污染物协同治理应用示范,在水泥、玻璃、陶瓷等重点行业加快实施污染物深度治理和二氧化碳超低排放改造。培育创建一批绿色工厂、绿色建材园区和绿色供应链,促进节能减污降碳协同增效。(省工业和信息化厅、省发展改革委、省生态环境厅、省市场监督管理局按职责分工负责)
14.全面推行清洁生产。水泥、玻璃和陶瓷行业全面开展清洁生产审核评价和认证,推动一批重点企业达到国际清洁生产领先水平。引导企业对照各细分行业清洁生产评价指标体系,制定清洁生产改造提升计划,组织实施清洁生产技术改造。鼓励非“双超双有”企业开展自愿性清洁生产审核工作。推进具备条件的企业加快“公转铁”,公路运输优先采用新能源车辆,厂内采用封闭式管道运输,降低运输和仓储环节二氧化碳排放量。合理缩短水泥熟料装置运转时间。鼓励重点企业带动上下游企业从原料采购、生产、运输、储存、使用、回收处理全过程实现供应链一体化绿色低碳发展。推动关中地区建材企业率先淘汰国四及以下厂内车辆和国二及以下的非道路移动机械。(省生态环境厅、省工业和信息化厅、省发展改革委、省交通运输厅按职责分工负责)
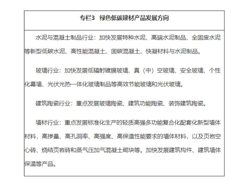
15.构建绿色低碳建材产品体系。将水泥、平板玻璃、建筑陶瓷、墙体材料、石灰等产品碳排放指标纳入绿色建材标准体系,加快推进绿色建材产品认证,扩大绿色建材产品供给,提升绿色建材产品质量,推行绿色产品认证与标识制度。大力提高建材产品深加工比例和产品附加值,加快向轻型化、集约化、制品化、高端化转型。加快发展生物质建材。推动产业聚集,重点推动宝鸡、咸阳、铜川、渭南水泥、玻璃、建筑陶瓷一体化发展,做大安康新型墙体材料规模。打造一批国内知名的绿色建材生产企业和陕西名优绿色建材产品。(省工业和信息化厅、省生态环境厅、省住房和城乡建设厅、省市场监督管理局、省林业局按职责分工负责)

16.加快绿色建材推广。发布绿色建材采信产品目录。发挥政府采购的示范引领作用,加大绿色建材政府采购力度。落实重点绿色新建材首批次应用政策,发挥政策引导工程项目使用绿色建材的作用。推进西安市政府采购支持绿色建材促进建筑品质提升试点城市建设。推进培育绿色建材应用示范工程和高品质绿色建筑项目,推动绿色建材在城镇老旧小区改造、美丽乡村建设的应用,鼓励引导发展超低能耗建筑。引导和鼓励企业践行“绿色采购”。大力推广绿色建材产品,提升节能玻璃、新型保温材料、新型墙体材料在新建建筑与建筑改造中的使用比例,到2030年星级绿色建筑全面推广绿色建材。(省住房和城乡建设厅、省财政厅、省市场监督管理局按职责分工负责)
三、保障措施
(一)加强统筹协调
贯彻落实省工业领域碳达峰整体部署,加强各相关部门间协同配合,推动建材行业产业布局、结构调整升级、项目立项审批、产能置换、节能审查、环境影响评价与碳排放双控政策的衔接,压实工作责任,加强事中事后监管,促进各项政策落实落细。将建材行业碳达峰工作落实情况纳入省级生态环境保护督察。各市、区和大型建材企业要结合自身实际,明确碳达峰碳减排时间表和路线图,提出具体落实举措。充分发挥省工业领域碳达峰碳中和专家工作组和行业协会在战略咨询、技术支撑、政策建议等方面的支撑作用。(省工业和信息化厅、省发展改革委牵头,各有关部门等按职责分工负责)
(二)加大政策支持
加大对建材行业节能降碳技术改造和低碳技术攻关的支持力度,对列入国家污染治理和节能减碳中央预算内投资项目储备库、省级重点节能项目计划的项目给予倾斜支持。各地市要加强对建材行业改造提升的支持,落实好环境保护、节能节水、资源综合利用等税收优惠政策,发挥税收对市场主体绿色低碳发展的促进作用。加大对建材行业低碳技术研发和产业化的支持力度。支持金融机构对符合条件的建材企业碳减排项目和技术、绿色建材消费等提供融资支持。加强建材行业碳排放总量控制,引导水泥企业积极参与全国碳排放权交易。强化企业社会责任意识,健全企业碳排放报告与信息披露制度,鼓励重点企业编制低碳发展报告,完善碳排放信用监管机制。(省工业和信息化厅、省发展改革委、省科技厅、省财政厅、省生态环境厅、省住房和城乡建设厅、中国人民银行陕西省分行、省地方金融监督管理局、国家金融监督管理总局陕西监管局、陕西证监局、省税务局按职责分工负责)
(三)健全标准计量体系
按照国家统一规范的碳排放统计核算体系有关要求,建立完善建材行业碳排放统计核算办法,依托现有规模以上建材企业能源统计体系,增加碳排放统计核算功能,健全规模建材行业碳排放统计核算方法体系。探索建立我省建材行业能耗和碳排放相关地方标准规范体系。按照国家制定发布的水泥、陶瓷、玻璃等分行业碳减排技术指南,制定我省建材行业碳排放报告指南,有效引导重点企业碳排放控制计划制定工作。推动建材行业将温室气体管控纳入环评管理。落实碳排放核算第三方机构评价制度,确保建材行业核算核查工作质量。加强低碳标准国际合作。鼓励企业积极参与建材行业节能降碳相关标准制定。(省发展改革委、省市场监督管理局、省生态环境厅、省工业和信息化厅按职责分工负责)
(四)营造良好环境
加强建材行业绿色低碳发展宣传引导,积极开展多层次、多形式宣传教育,提高企业和公众节能低碳意识。充分发挥各类媒体、行业协会作用,积极宣传建材行业节能降碳典型案例,推广先进经验与做法。加强建材行业“双碳”领域人才培养,壮大碳减排、碳管理等复合型人才队伍。引导建材企业积极践行绿色低碳理念,履行社会责任,鼓励组织碳减排相关公众开放日活动,宣传绿色低碳的典型案例,为建材行业碳达峰营造良好环境。(省工业和信息化厅、省发展改革委、省住房和城乡建设厅、省生态环境厅、省市场监督管理局按职责分工负责)