青岛市人民政府关于印发青岛现代水网建设规划的通知
各区、市人民政府,青岛西海岸新区管委,市政府各部门,市直各单位:
《青岛现代水网建设规划》已经市政府研究同意,现印发给你们,请认真贯彻实施。
青岛市人民政府
2023年7月5日
青岛现代水网建设规划
为加快建设现代化高质量水利基础设施网络,统筹解决水资源、水生态、水环境、水灾害问题,全面增强我市水资源统筹调配能力、供水保障能力、水旱灾害防御能力、水生态治理保护能力,编制本规划。规划是当前及今后一个时期我市现代水网建设的主要依据。规划范围为青岛市全域,现状水平年为2021年,规划水平年为2035年,展望到2050年。
一、总体要求
(一)指导思想。以习近平新时代中国特色社会主义思想为指导,深入贯彻党的二十大精神,全面落实习近平总书记“节水优先、空间均衡、系统治理、两手发力”治水思路,立足新发展阶段,完整、准确、全面贯彻新发展理念,服务构建新发展格局,以推动水务高质量发展为核心,以全面提升水安全保障能力为目标,以构建高标准防洪减灾网、高水平供水保障网、高效完备城乡排水网、高质量河湖生态网、高品质水文化景观网、高效能智慧水务网为抓手,统筹存量和增量,谋划建设系统完备、安全可靠、集约高效、绿色智能、循环通畅、调控有序的青岛现代水网,打造山东省市级现代水网示范区、水利保障乡村振兴齐鲁样板先行区、水美产业和水活经济重要践行区,为建设新时代中国特色社会主义现代化国际大都市提供坚实支撑和保障。
(二)基本原则。
坚持以人为本、保障民生。始终把人民对美好生活的向往作为奋斗目标,促进水务基本公共服务均等化,改善人居环境,增强人民群众获得感、幸福感、安全感。
坚持生态优先、绿色发展。积极践行绿水青山就是金山银山理念,强化水生态空间管控,建设生态水务工程,使蓝绿相依、山海城相融的生态基底更加稳固。
坚持空间均衡、量水而行。发挥水资源刚性约束作用,合理规划水网工程布局,科学论证工程可行方案,促进人口经济发展与水资源、水生态、水环境承载力相协调。
坚持系统谋划、协同推进。在山东现代水网总体框架下,系统考虑市县级水网协同融合,以联网、补网、强链为建设重点,实现工程建设与机制建设、实体工程与数字工程协调推进。
坚持底线思维、适度超前。牢牢守住防洪安全、供水安全和生态安全底线,持续提升水网韧性和安全水平,对具有战略意义的项目加快研究、超前布局,为未来发展留足空间。
(三)规划目标。到2035年,防洪减灾网、供水保障网、城乡排水网全面建成,水旱灾害防御能力得到全面提升,水资源调配与城乡供水保障能力显著增强;河湖生态网、水文化景观网、智慧水务网基本建成,河湖生态保护治理能力明显提升,水网智慧化水平进一步提高,水美产业有效带动经济社会高质量发展。
1.防洪减灾能力得到全面提升。5级及以上堤防达标率提升至85%,病险水库、拦河闸(坝)安全隐患实现动态清零;山洪灾害重点防治区监测预报预警体系全面建成;涝区治理率达到80%;海堤全线达标。
2.水资源调配与城乡供水保障能力显著增强。实现水资源集约节约安全利用,水资源承载能力进一步提升,用水总量控制在20.01亿立方米以内,城市再生水利用率达到60%;全市新增供水能力7.9亿立方米,县级城市水源达到“一源一备”,城市供水保证率不低于95%;城乡一体化供水覆盖率达到95%,城乡供水一体化全面实现。
3.河湖生态保护治理能力明显提升。涉水空间管控制度全面建立,水源涵养与水生态保护能力显著提升;城市污水处理率达到99%以上;水土保持率达到92.61%,重点河湖基本生态流量(水量)达标率达到95%,地表水考核断面达到或好于Ⅲ类水体比例达到80%;地下水漏斗区和海水入侵区得到有效控制。
4.水网智慧化水平进一步提高。水网智能感知体系全面构建,完成共建共用的数据资源中心;水资源、水务工程、水土保持监测预警体系基本建成,水资源管理与调配、流域防洪减灾等核心业务实现预报、预警、预演、预案“四预”管理;重点工程数字化率达到100%。
到本世纪中叶,全面建成现代水网,各层级水网高效协同融合,水资源集约节约高效利用达到世界先进水平,实现水务基础设施规划设计、建设运行全周期绿色化,骨干工程实现联合调度、丰枯调剂,水务基础设施网络规模效益大幅提升,水安全得到有力保障。
(四)战略路径。实施蓄水固本、联水强网、活水赋能,持续推动青岛现代水网建设。
蓄水固本。统筹发展与安全,加快战略水源和调蓄能力建设,完善洪涝潮灾害防御体系、城乡供水安全保障体系和雨污水防治体系,强化水工程联合调度、水信息集成共享。
联水强网。加强水源和管网互联互济,实施河湖水系连通,构建幸福生态廊道,提高水务基础设施智能化水平,让水动起来,实现水更清、岸更绿、景更美。
活水赋能。践行“两山”理论,以水网建设为经济社会发展赋能,提升水文化景观,激活多元滨水经济,增强水生态功能,促进水润文化、水美城乡、水活经济。
(五)规划布局。衔接国家水网和山东水网,结合青岛国土空间规划布局,打造防洪排涝防潮、城乡供水、城乡排水、水生态保护治理、水文化景观、智慧水务管理等体系,构建“五干十脉、五纵五横、两枢多点”的青岛现代水网总体布局,因地制宜建设区(市)水网。
五干十脉。依托引黄济青、黄水东调、南水北调东线后续工程(青岛境内分为两路)、沂沭河雨洪资源利用东调工程等五条输水通道,将引江水、引黄水、引沂沭河水从西向东、从南往北输送,与大沽河、北胶莱河等10条本地河流水源统筹调配,从根本上缓解全市水资源短缺问题。
五纵五横。通过“五纵”“五横”输配水通道及其与“十脉”输排水通道之间的互联互通,实现全市水网间互联互通,流域区域间互调互济。
两枢多点。以官路、棘洪滩两座大型水库为枢纽,通过全市23座以存蓄本地水源为主的大中型水库、净水厂、污水处理厂等增源挖潜扩能,增强水资源统筹调配能力。

二、高标准防洪减灾网
(一)基本要求。贯彻“两个坚持、三个转变”防灾减灾救灾理念,遵循“蓄泄兼筹、以泄为主、防用结合、综合治理”原则,统筹洪水拦蓄、堤防加固、河道治理等工程措施,系统推进病险水库除险加固、山洪灾害防治、涝区治理、海堤建设,提升防洪排涝防潮标准,提高洪涝潮灾害防御和超标准洪水应对能力,打造高标准防洪减灾网,构建“三大流域防洪、市内全域除涝、千里海岸防潮”的防洪排涝防潮体系新格局。
1.建设流域防洪体系。上游加强水源涵养,新建、扩建水库拦蓄洪水;中下游实施堤防建设、河道整治、河道险工治理等,保障泄洪通畅。结合地形条件建设蓄滞洪工程。
2.建设城市和农田排涝体系。实施排涝河道治理,排涝涵闸、排涝泵站建设,排涝沟渠疏浚等,保障排涝顺畅。
3.建设沿海防潮体系。新建、加固海堤,因地制宜建设生态化海岸防护工程设施,保障防潮安全。
(二)防洪排涝防潮标准。
1.防洪标准:中心城区、原胶南城区、即墨城区、胶州城区、上合示范区、新河组团防洪标准为100年一遇;平度城区、莱西城区、董家口港城、蓝谷海洋科学城防洪标准为50年一遇;其他区域防洪标准为20年一遇。
2.排涝标准:城市排涝。中心城区、原胶南城区、胶州城区、上合示范区、新河组团内涝防治重现期为50年;即墨城区、平度城区、莱西城区、董家口港城、蓝谷海洋科学城内涝防治重现期为20年;其他区域内涝防治重现期为10年。农田排涝。根据涝区耕地面积和作物种类设防。面积大于50万亩时,经济作物区设计暴雨重现期为20年,旱作区设计暴雨重现期为10年;面积小于50万亩时,经济作物区设计暴雨重现期为10年,旱作区设计暴雨重现期为5年。
3.防潮标准:重要岸段防潮标准为100年一遇;一般岸段防潮标准为20—50年一遇。
(三)河流防洪体系建设。
1.提高河道泄洪能力。以河道堤防达标、提标建设和河道整治为重点,实施大沽河、五沽河、北胶莱河、洪江河等30条重点河道治理工程,治理总长度650公里,提高流域骨干河道泄洪能力。开展山洪灾害综合防治,对崂山、大泽山、大小珠山等主要山丘区进行系统治理,治理总面积约2579平方公里;系统实施山洪灾害调查评价、区(市)监测预警平台建设等非工程措施,进一步提升监测预警能力。

2.增强洪水调蓄能力。根据流域洪水出路安排和防洪保护要求,加快推进桃源河片区洪涝蓄滞工程、堤湾滞洪区保安全工程和少海湖滞洪能力提升工程,增强拦蓄滞洪能力。及时开展水库、闸(坝)等设施隐患排查和安全鉴定,建立病险水库、水闸安全鉴定和除险加固常态化机制。实施16座大中型水库、21座主要拦河闸(坝)维修及除险加固工程,确保安全运行。

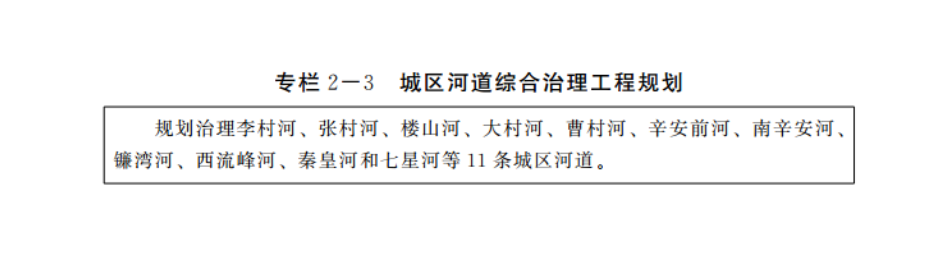
3.健全城市防洪体系。推进城市防洪工程与城市周边生态景观工程相融合,实施李村河、张村河等11条城区河道综合治理工程,治理总长度46.4公里,逐步提高城市防洪能力。

(四)排涝体系建设。
1.加强城市排涝体系建设。结合城市景观建设,通过修建小型湿地、蓄水池等,推进骨干河道海绵系统建设和雨水分散滞蓄、收集、净化、储存和利用。结合老旧小区改造和道路建设,采取管网适当提标、低洼地区局部强排等措施,提升排涝能力。通过河道疏浚、渠道建设,充分利用城市周边生态滞蓄行泄空间,进一步完善水体蓄排系统,确保城区涝水出路畅通。适时在城市内重要节点推进滞涝区建设,增加涝水的调蓄能力。对城市地下道路、立交道口、桥涵等重点区域的排涝泵站进行系统维护提升。
2.科学实施农田排涝工程。按照分区防治、系统整治、高低分排、洪涝兼顾的原则,实施以胶平边界涝区、巨洋河洋河涝区、姜山洼、桃源河涝区为重点的28个涝区治理工程,构建农田治涝工程体系。

(五)沿海防潮体系建设。因地制宜推进生态海堤建设,兼具城市休闲绿道和亲水景观空间功能,打造沿海景观长廊。防潮标准达到20—100年一遇。规划建设海堤132.3公里。
(六)洪涝潮风险防控。开展河流防洪能力、海堤防潮能力复核及隐患排查、重点水库现状防洪能力评价及风险排查。开展超标准洪水预案编制及预演,加强流域水库与蓄滞洪区、涵闸、泵站实时调度和协作运用,实现预报调度一体化、灾情评估实时化、方案模拟实景化、大数据分析处理实用化。建设数字孪生流域,实现流域预报、预警、预演、预案功能。加强综合执法,开展防洪知识宣传教育。
三、高水平供水保障网
(一)基本要求。坚持“四水四定”原则,强化水资源集约节约利用,提高客水调蓄和配置能力,促进水源互联互通,加大非常规水利用规模,推进城乡一体化供水,恢复大中型灌区灌溉体系,加强应急备用和战略储备水源建设。加强水资源统一调度,提升水资源空间均衡优化配置能力,提高城乡供水安全韧性,全方位保障供水安全。立足水资源配置现状,结合水土资源分布特点,统筹谋划城乡供水网络建设。

(二)水资源集约节约利用。
1.强化水资源刚性约束。水网建设要充分考虑流域区域水资源承载力,坚持以水定城、以水定地、以水定人、以水定产,加强水资源集约节约安全利用,合理控制水资源开发利用强度,建设节水高效水网工程。强化用水总量指标刚性约束,2035年,全市用水总量不超过20.01亿立方米。推进经济社会发展量水而行,全面落实建设项目和规划水资源论证制度。健全水资源集约节约利用机制,完善水资源监测体系,强化取用水监管考核。
2.加强重点领域节水。持续开展农业节水灌溉,大力推广农艺节水,到2035年,农田灌溉水有效利用系数不低于0.7;优化调整作物种植结构,适水种植、量水生产。加快企业节水技术改造,推动高耗水行业节水增效;推行区域水循环梯级利用,力争到2035年,全市工业用水重复利用率达到93%。推进城市公共领域节水和城镇供水管网改造,到2035年,全市节水器具普及率达到100%,城市公共供水管网漏损率控制在8%以内;持续开展节水示范建设。
3.加大非常规水源利用。将污水资源化利用作为节水开源的重要内容,不断加大再生水利用力度,建设再生水利用工程11项,新增再生水利用能力95.5万立方米/日。因地制宜推进海水淡化工程建设,建设海水淡化工程9项,新增海水淡化装置规模35.33万立方米/日;提高海水淡化利用量,纳入全市水资源统一配置,作为工业、市政新增供水及城市备用的重要水源。加快海水淡化科技创新,构建科技引领的海水淡化全产业链条。扩大海水直接利用领域。

(三)水资源空间均衡配置。
1.制定水资源配置方案。衔接《青岛市国土空间总体规划(2021—2035年)》,预测多年平均条件下2035年全市总供用水量18.08亿立方米,本地地表水、地下水、客水、非常规水水源供水量分别为4.17亿立方米、2.55亿立方米、8.80亿立方米、2.56亿立方米,向生活、工业、农业、生态供水量分别为8.16亿立方米、3.72亿立方米、5.05亿立方米、1.15亿立方米。按照以水而定、优水优用、高水高用原则,制定水资源空间均衡配置方案,合理利用地表水、控制使用地下水、加大使用非常规水和外调水,优先确保生活用水安全,保证城镇用水需求,对挤占农业、生态的不合理用水进行退还,实现地下水采补平衡、地表水还水于河。
2.提升水资源均衡配置能力。推进青岛水网“五路”大动脉建设,完善水网之“纲”。加快构建配套衔接的区域水资源配置工程体系,因地制宜完善农村供水工程网络,提升农业灌溉供水保障水平,织密水网之“目”。充分挖掘现有水库供水潜力,加快官路等重点水库建设,加强战略储备水源建设,打牢水网之“结”。协同推进市级、县级水资源配置工程建设,打通城乡供水保障“最后一米”。

(四)城乡供水一体化建设。加强城乡供水基础设施建设,优化供水厂布局,依法依规引导集约化大水厂逐步替代分散小水厂;加快城乡供水水质提升改造,推进给水加压及调蓄设施建设,提高区域供水稳定性;实施城镇供水管网建设工程,降低管网漏失率;扩展城市供水管网延伸覆盖范围,整合现状分散的乡镇供水系统,在尊重供水单位意愿的前提下,引导一批小水厂及供水站备用或关停,构建分区集中供水、区域联通互济的农村供水保障格局,实现城乡供水同质同标、服务均等,完成由农村饮水安全到城乡一体化供水保障的根本性转变。

(五)农业灌溉供水体系建设。
1.灌区灌溉体系恢复建设及现代化提升改造。加强永久基本农田保护区灌溉体系建设,恢复产芝灌区、尹府灌区、袁家庄灌区、北墅灌区、岔河灌区、大泽山水库灌区、高格庄灌区等7座大中型灌区灌溉体系。远期根据农业灌溉需求,逐步推进其他灌区灌溉体系恢复建设及现代化提升改造。建设农田灌溉水网,稳固粮食产能。
2.小型灌溉水源及灌排设施建设。结合小型灌区改造和节水灌溉工程建设,在全市耕地范围内特别是永久基本农田保护区新建、改造水窖、塘坝、引水堰(闸)、机井及大口井、平塘、湾塘等常规小型水源,配套更新改造、新建小型灌排泵站。建设抗旱应急水井,提升灌溉供水能力。
(六)应急备用与战略水源体系建设。以提高城乡供水保证率为核心,完善水源互联互通、联网联调、互为备用体系建设。加强中小型应急备用水源工程建设,加强供水工程体系的应急联合调度,有效应对特大干旱、水污染事件、森林火灾等安全风险。推进海水淡化作为战略储备水源体系建设,开展本地水源转化为战略储备水源策略研究,研究从沂沭河流域调引雨洪资源、江苏省滨海通道调引长江水、建设亭兰水库等作为战略储备水源方案。
四、高效完备城乡排水网
(一)基本要求。坚持降碳、减污、扩绿、增长协同推进,系统谋划雨污水管网建设和改造、污水处理设施布局优化、污水调配体系建设、污泥处理处置和农村污水治理方案,实现雨水系统排放能力大幅提高,城镇污水安全高效处理,城市生态环境和农村人居环境显著改善,城市韧性有效提升。坚持系统布局、均衡调配、泥水并治、全面治理,建设高效完备城乡排水网。通过30项污水处理厂工程建设,提升城镇污水处理能力和资源化利用水平。新建6条污水调配管道,增强污水排水分区间的输送保障能力,均衡污水处理厂的处理负荷。规划7处污泥处理处置项目,实现污泥稳定化、无害化处置。因地制宜确定农村污水治理模式,提升农村污水治理效能。
(二)城市污水排水体系建设。
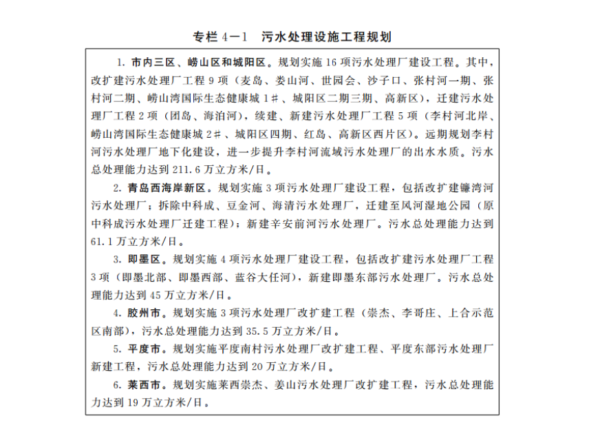
1.优化污水处理设施布局。规划实施30项污水处理厂改扩建、续建、新建工程,污水总处理能力达到392.2万立方米/日。

2.完善污水管网排水体系。建设6条污水调配管道,连通相邻的污水排水分区,均衡污水处理厂处理负荷。开展污水泵站建设、污水管网建设、管网内窥检测排查及修复,进一步完善污水输送体系,提高污水输送能力。

3.提高污泥处理处置能力。采用干化焚烧、协同焚烧、好氧堆肥等多种方式进行污泥处理处置,实施7项污泥处理处置项目,提高全市污泥处理处置能力。

(三)城市雨水排水体系建设。统筹考虑海绵城市建设和城市更新要求,采用“绿、灰、管”多措并举,推进绿色源头径流削减、灰色管渠过程蓄排、排水管控提质增效,适度提高城市雨水系统设计重现期,规划新建、改扩建骨干雨水管网约611公里,提高雨水系统排水能力。

(四)农村生活污水治理。结合村庄生活方式、地形地貌、排水方式及去向等,持续开展农村户厕摸排整改及公厕建设维护等村庄清洁行动,因村制宜选择分散处理、市政纳管和村级污水处理站集中处理等模式,从源头控制污染扩散,分类梯次推进农村生活污水治理。将区(市)农村污水治理专项规划编制工作纳入村镇规划,通盘谋划,因地制宜制定年度实施计划,落实“一镇一策、一村一策”,统筹农村地区污水治理工作,有效防治农村水环境污染。力争到2035年基本完成全市农村污水治理任务。

五、高质量河湖生态网
(一)基本要求。坚持山水林田湖草一体化保护和系统治理,协同推进降碳、减污、扩绿、增长,推进生态优先、节约集约、绿色低碳发展。以维护自然水流流态、提升水体质量、恢复河湖形态、改善水循环条件为目标,全面提升森林、河流、湿地等生态系统的多样性、稳定性、持续性,促进生态系统良性循环,守住自然生态安全边界。基于我市山形水系格局和生态本底条件,针对主要水生态环境问题和规划目标,按照“一湾一带、一轴三源、多廊多片”的水生态保护治理格局,开展高质量河湖生态网建设。
1.一湾一带。以胶州湾为核心,以沿海岸众多河口湿地为节点,打造山海城相融的千里生态海岸带。
2.一轴三源。“一轴”为大沽河生态廊道,“三源”为崂山、大泽山、铁橛山三大水源涵养区。按照“保护优先”原则,加强水源涵养区生态建设和生态保育,构建全市绿色生态屏障。
3.多廊多片。实施五大片区水系连通工程,以全市33条主要河流为基底,打造蓝绿交织、清新明亮的千里生态廊道,让水动起来,清水活起来。
(二)水生态空间管控。
1.涉水生态空间划定与功能管控。管控对象包括全市流域面积50平方公里以上河流、24座大中型水库、少海湖、重要水源涵养区、水土保持区以及流量1立方米/秒以上的人工渠道、城市排水渠道等。涉水生态空间划分为禁止开发区和限制开发区,其中禁止开发区进一步划分为核心保护区和一般控制区;禁止开发区制定项目准入正面清单,限制开发区制定项目准入负面清单。
2.重大水务基础设施预留空间。紧密衔接国土空间规划,充分协调规划水务基础设施建设与农业空间、生态空间、城镇空间的关系,预留规划重大工程用地空间。
3.涉水生态空间与其他空间协调。强化涉水生态空间与生态保护红线、永久基本农田保护红线的衔接管理,严格控制人为因素对自然生态的干扰,严禁不符合主体功能定位的开发活动。对已划入涉水生态空间核心保护区的永久基本农田要逐步有序退出;已划入涉水生态空间一般控制区的,根据对生态功能造成的影响,综合制定退出策略。
(三)水源涵养与水土保持。
1.提升生态系统涵水能力。维护大泽山等重要山体以及大沽河等水源地的水源涵养能力,有序推进封山育林、低质低效林改造、湿地生态修复等生态修复工程。加强沿海防护林体系建设,推进水土流失综合治理。
2.加强水土流失防治。实施小流域综合治理工程、农业综合开发、植树造林、土地整理、矿坑修复等措施,水土保持率达到9261%。
3.强化水土保持综合监管。加强生产建设项目水土保持全过程监管,水土保持设施自主验收核查比例不低于10%。加强水土保持重点工程实施情况监督检查信息化应用。加强宣传引导,强化信息化建设,定期发布年度水土保持公报。
(四)饮用水水源地保护。
1.水源地保护区划定。严格执行《饮用水水源保护区划分技术规范》《集中式饮用水水源地规范化建设环境保护技术要求》,不断完善16个县级以上及30个农村“千吨万人”集中式饮用水水源地保护区划分方案。同步开展官路水库、宋化泉水库水源地保护区划定和保护工作。
2.加强水源地隔离防护。加强县级以上及农村“千吨万人”集中式饮用水水源地安全保障达标建设,实施饮用水水源地安全保障设施维修养护工程。
3.推进生态保护与修复。加强崂山水库等水源地上游区的水源涵养保护和水土保持。在饮用水水源地周边建设生态缓冲带,推进生态修复,全面保障饮水安全。
4.实施水源地污染防治。统筹未来客水调引工程建设进度,对即墨、莱西等部分本底超标的地下水水源地实施水源置换工程,集中整治水源地保护区内排污口。
(五)重要河湖生态流量保障。
1.重点工程生态流量泄放。分期分批合理制定重点工程生态流量下泄目标,加强闸坝工程生态调度管理,完善生态流量泄放与监控设施,实现生态基流常态化泄放。
2.重点敏感区生态水量保障。以大沽河、墨水河(即墨)、洋河、风河、白沙河(城阳)、巨洋河、莲阴河、白马—吉利河、北胶莱河等主要入海河流为重点,兼顾生活生产、水美乡村、入海水量等需求,优先确定大沽河、北胶莱河、李村河等重要河流生态水量保障目标和保障方案。
3.大沽河生态水量保障。大沽河南村断面生态水量近期(2030年前)保障目标为475万立方米,其中7月为120万立方米、8月为207万立方米、9月为67万立方米、枯水期为81万立方米;远期保障目标为950万立方米,其中7月为240万立方米、8月为414万立方米、9月为134万立方米、枯水期为162万立方米。
(六)河湖水环境综合整治。
1.实施水环境综合治理。以水质考核不达标断面以上河段为重点,实施河道(湖库)截污工程。在宽滩区、入河湖口、排污口等因地制宜建设具有净化、隔离功能的湿地。到2035年,实现全市水质考核断面长效稳定优良。
2.开展全域黑臭水体防治。巩固城市建成区黑臭水体整治成效,建立清单动态调整和限期治理机制。完成现有47处农村黑臭水体治理,动态治理新发现的农村黑臭水体。
3.加强农业面源污染防控。提升农村生活污染治理水平,优先实施国控、省控断面以上河段及饮用水水源地生活污染治理。提升畜禽养殖污染防治能力,推进污染治理和粪污资源化利用。加大渔业养殖污染监管强度,强化农田面源污染控制力度,大力推广有机肥,实施农药减施增效。
(七)千里生态廊道建设。以防洪安全保障为前提,实施33条重点河湖生态廊道建设,总长度1306公里,其中城镇休憩型316公里、乡村生态型677公里、自然涵养型313公里。选取大沽河干流、小沽河、南胶莱河、北胶莱河、泽河、墨水河(即墨)、白马河、洋河、五沽河、白沙河(城阳)等10条河流,开展骨干生态廊道建设,总长593公里;实施岸线生态化改造385公里、滨岸生态隔离带与河道封育管护1323亩、城镇污水入河排污口净化湿地1500亩、河口生态环境保护与恢复941亩。
(八)水系连通与水美乡村建设。
1.水系连通工程。以自然河湖水系为基底,充分利用已有人工渠系,加大再生水补源,实施青岛西海岸新区幸福河水系、胶州市少海如意湖休闲游憩水系、即墨区西北部平原河网水系、青岛高新区水系、平度清水润城水系等五大水系以及莱西市南部水系连通工程,提升河流水动力条件,改善河湖生态环境,保障基本生态用水。规划建设再生水补水管道82公里、连通通道101公里、补水点22处,恢复及生态化改造已有河流渠系105公里。
2.水美乡村建设。落实乡村振兴战略,建设水美乡村项目35个,着力恢复农村河湖功能,建设各具特色的水美乡村。2035年以前,完成前期基础条件较好、示范带动作用强、地方积极性较高的23个项目区建设;2035—2050年,完成其他12个项目区建设。
(九)地下水保护与治理。
1.加强地下水涵养保护。对地下水位降落较大区域,统筹调配流域和区域水资源,控制地下水开采量,合理利用雨洪资源回补地下水。
2.防治海水入侵。对大沽河及北胶莱河下游海水入侵地区,研究采取综合措施遏制海水入侵扩张。加强闸坝维修养护,研究利用反渗透法等压减海水入侵面积。
3.加强地下水水位动态监测。加强地下水动态监测井及监测设备布设,在主要地下水漏斗区及海水入侵区布设专用的监测站点,及时掌握动态变化。
六、高品质水文化景观网
(一)基本要求。坚持“水美、水富、水活”发展理念,依托“山、水、湾、城、河、文”资源禀赋优势,探索水文旅融合新路径,发展水农融合新业态。依托大沽河生态主轴及滨海休闲景观带,串联沿线各类自然生态、历史文化资源点,特色化营造主题,构建“一轴一带引领、三山三湾驱动、多廊多点支撑”的水文化景观空间发展格局。
1.一轴一带。建设大沽河生态廊道主轴,打造滨海景观生态带。
2.三山三湾。提升崂山、珠山、大泽山生态水平,改善胶州湾、灵山湾、鳌山湾生态环境。
3.多廊多点。建设小沽河、南胶莱河等9条重要河流生态廊道,以水库、灌区、湿地等水利工程建设为基础,打造多个特色景观节点。
(二)探索水文旅融合新路径。
1.加强水文化保护、传承与利用。开展重要水利遗产调查,组织开展非工程类水利遗产保护前期工作。开展水文化研究交流活动,加强水文化成果展示,加强水文化传播。着力推进水利工程与水文化融合,大力推进水文化与产业相结合。
2.构建水文旅“点、线、面”立体发展新格局。以水库、湿地、灌区、水土保持示范园等为载体,打造集自然观光、生态科普等功能于一体的水文化景观工程。依托大沽河干流、南胶莱河、北胶莱河、小沽河、五沽河、墨水河(即墨)、白沙河(城阳)、洋河、白马河、泽河等10条重要河流生态廊道建设,构建“融入自然、品味文化、共享健康”的景观与休闲游憩长廊。在打造青岛西海岸新区、青岛高新区、即墨西北部、胶州、平度五大片区水系连通工程及35个水美乡村的基础上,推动建设一批产业特色鲜明、产业融合、城乡融合发展的乡村业态综合体。

(三)发展水农融合新业态。规划创建崂山区、青岛西海岸新区、即墨区、胶州市、平度市、莱西市等6处生态精品农业基地,推进农产品精品化生产。围绕崂山绿茶、山色峪樱桃、胶南蓝莓、金口芹菜、胶州大白菜、大泽山葡萄、马连庄甜瓜等特色水生态产品,立足区域特点和市场需求,因地制宜推进“一区一业”,建设“乡村旅游后备箱”,打造“绿色品质、世界共享”青岛农产品品牌矩阵。
(四)创建“两山”理论转化新模式。探索水生态产品价值实现机制,因地制宜打造“青岛河流廊道银行”“青岛生态产品银行”等各具特色的“两山银行” ,建立生态产品管理、开发、运营平台,加速把生态优势转化为经济优势。创建“双碳”战略新路径,推动产业绿色低碳转型,提升生态系统碳汇能力。
七、高效能智慧水务网
(一)基本要求。坚持需求牵引、应用至上、数字赋能、提升能力,以数字化场景、智慧化模拟、精准化决策为路径,促进物联网、大数据、云计算、人工智能、数字孪生等信息技术与水务工作深度融合,加强信息基础设施建设、数字资源中心建设、智能应用体系建设,构建“感知互联、数据共享、业务应用、数字孪生”智慧水网格局。
1.感知互联。依托水务感知网、水务信息网、物联管护平台,搭建“两网一平台”,实现“天—空—地”一体化监测感知、网络通信全域全方位保障、物联设备全类多层次运维。
2.数据共享。依托数据底板、模型平台、知识平台、水务数据大脑,搭建“三库一大脑”,实现水务数据、模型、知识共建共享。
3.业务应用。面向水环境治理、水生态保护、水工程监管、水事务协同、水公众服务五大专题,拓展特色智能应用,建设一个青水综合门户、一张数字水图、七大业务应用系统,实现全市业务系统全面集成。
4.数字孪生。综合防洪减灾、城乡供水、城乡排水、水生态保护修复等工程,建设一批数字孪生工程,实现本底仿真映射,支撑水务工程安全智能分析预警、防洪兴利智能调度。
(二)信息基础设施建设。
1.水务感知网建设。完善监测范围,建设水文信息采集、水资源水环境、工情监测、远程控制、视频监控、灾情监测、工程安全监测、无人船监测等8类感知监测站点,实现自然水系、涉水工程、涉水事务相关信息实时监测,为全面提升水务治理能力提供基础支撑。
2.水务信息网建设。开展水务信息网、水务云节点、会商调度指挥中心、网络安全体系建设。厘清全市水务系统内部各级网络层次、业务网与政务外网接口,拓宽网络互联互通范围,统筹实现各级单位间的调度共享,为水务信息业务发展提供支撑。
3.物联管护平台建设。全面集成接入青岛水务前端物联感知设备,搭建物联管护平台,配备基础信息、终端监控、数据监控、运维管理、综合展示、基础配置、运行配置等功能,实现对水务管理相关物联终端健康、数据采集推送状态的智能管控。
(三)数字资源中心建设。
1.数据底板建设。建设基础数据统一、监测数据汇集、业务数据多源、外部数据共享、地理空间二三维一体化、市和区(市)两级贯通的数据底板,汇聚水务信息网传输的各类数据,为模型和知识平台提供数据服务。
2.模型平台建设。制定模型平台开发、模型调用、共享和接口等技术标准,保障各类模型的通用化封装及模型接口的标准化,以微服务方式提供统一调用服务,供各级单位进行调用。
3.知识平台建设。利用知识图谱和机器学习等技术,实现对水务对象关联关系和水务规律等知识的抽取、管理和组合应用,搭建具备各类水务知识共建共享与便捷查询的知识平台。
4.水务数据大脑建设。依托数字底板、模型平台、知识平台建设成果,搭建水务数据大脑。配备数据资产管理、数据服务管理、数据集成监控、服务状态监控等功能,实现数据资源、数据服务的全链路管控。
(四)智能应用体系建设。
1.七大业务应用体系建设。根据我市水务管理业务职能和管理需求,对应建设水灾害防御应用体系、水资源保障应用体系、水环境治理应用体系、水生态保护应用体系、水工程监管应用体系、水事务协同应用体系、水公众服务应用体系等。
2.一张数字水图建设。集成多种比例尺矢量和数字高程电子地图、多时相高分遥感影像、三维倾斜摄影数据、各类水务基础数据、业务数据,深度运用BIM、3D、VR等仿真映射技术,迭代升级成一张数字水图。
3.一个青水综合门户建设。集成全市水务业务应用系统,发布水务动态资讯,实现系统统一登录、资讯统一发布、后台统一维护、办公统一通知。
(五)现代水管理体系建设。
1.健全水法治体系。完善水行政执法工作机制,强化基层水行政执法人才队伍建设,建立重大水事违法案件挂牌督办制度。做好水务普法工作,形成依法治水的良好氛围,提升水法治意识和法治素养。
2.提升水行业监管能力。强化水资源监管,建立水资源刚性约束制度,建立健全初始水权分配和交易制度、全社会节水制度。强化水旱灾害预防,提升水旱灾害预报预警能力,做好洪水演进预演和洪水预案,提高水旱灾害防御技术支撑能力。强化河流湖库监管,落实河湖水域空间管控制度,严格河湖开发利用活动监管,完善重要河流生态水量保障举措。加强水务工程建设全过程监管,健全水务市场监管机制,加强水务工程安全风险监测监控。
3.完善水网良性运行机制。推进供水价格改革、水资源税改革、农业水价综合改革等,探索实施综合水价制度。建立水生态产品价值实现机制,健全水生态保护补偿制度。建立以政府投资为主、社会资本和金融资本参与的多元化投融资体制机制,推进水务与其他产业融合发展。推动小型水务工程产权化物业化数字化改革,分类推进区域集中管护、政府购买服务、以大带小等管护模式。加强水务人才队伍建设,大力引进、培养和选拔各类人才。建立并完善水网智慧化管理制度,引导全市多层次、多渠道参与智慧水务建设,加大已建工程智能化改造力度。
八、投资匡算与实施安排
(一)投资匡算。规划匡算总投资1436亿元。2035年前投资约1199.2亿元,其中防洪减灾215.7亿元、供水保障570.3亿元、城乡排水305.2亿元、水生态保护与修复76.6亿元、水文化景观10.8亿元、智慧水网20.6亿元。

(二)实施安排。
1. 2025年前,重点实施《青岛市“十四五”水务发展规划》项目和本规划的部分重点水源联通及输配水工程、城乡供水水厂及供水一体化工程、污水提标扩能工程等。
2. 2035年前,按照省级和市级水网建设布局,重点推进水网骨干工程建设和区域性水安全保障项目,持续推动河道综合治理与堤防建设工程、现代灌区建设工程、生态廊道建设工程、水系连通与水美乡村建设工程和数字孪生水网工程等。根据经济社会发展需要,对于条件具备的项目加快实施。
3.至本世纪中叶,全面完成现代水网建设,实现各级水网互联互通;完成堤防、海堤等防洪工程的生态化改造,在幸福河湖建设基础上,共建水活经济,全面实现水网数字化、网络化、智慧化、绿色化。
(三)资金筹措建议。市级资金优先安排重大项目、重点区域、重大战略、跨区(市)相关项目。对于已有中央投资渠道的项目,抓紧开展前期工作,争取列入相关规划和方案,积极申请中央政策和资金支持,分年度安排建设。对于防洪提升、水资源配置、水生态保护与修复、智慧水务等工程,按照责、权、利相统一的原则,进一步明确事权,争取中央、省财政支持,鼓励和引导社会资金投入。对于水污染防治、水环境治理等工程,按照部门职能分工,多渠道增加投入。对于水文化景观工程等项目,积极探索政府和社会资本合作可能,充分运用市场化、公司化融资模式,引进社会资本和联合体融资建设及运营。
九、实施效果与环境影响评价
(一)规划实施效果。全面构建与青岛高质量发展要求相统一、与人民群众美好生活新期盼相适应、与现代化国际大都市建设进程相匹配的青岛现代水网,充分发挥水网综合效益,进一步提升水旱灾害防御能力、城乡供水保障能力、水生态治理保护能力和水务现代化管理水平。
1.水旱灾害防御能力进一步提升。全市防洪排涝防潮体系全面形成,重要城镇防洪标准全面达标,5级及以上堤防达标率提升至85%,病险水库、拦河闸(坝)安全隐患动态消除,海堤全线达标,城市基本无内涝灾害。依托具有预报、预警、预演、预案功能的智慧水务体系,水安全风险防控能力和防灾减灾能力大幅提高,有效减少洪涝潮灾害带来的经济损失。
2.城乡供水保障能力进一步提升。水务基础设施网络规模效益大幅提升,水资源空间均衡配置基本实现,河流开发利用率得到有效控制。新增供水量约8亿立方米,为我市高质量发展提供稳定可靠水源。城镇供水水源全部达到“一源一备”,城乡供水基本实现一体化,保障未来用水安全。灌溉保证率显著提高,耕地范围内基本农田排灌设施全面恢复,为增加粮食产量和提高农村居民收入创造有利条件。
3.水生态保护治理能力进一步提升。涉水生态空间分类分区管控和涉水生态保护红线管控体系全面建立,河湖水域空间得到充分保护。水土流失得到基本控制,水土保持率提高至90%以上,水源涵养能力显著提高。重点河湖绿色生态廊道全面建成,重要河湖生态流量得到有效保障。水库、湖泊等水体富营养化状况显著改善,集中式饮用水水源地水质全面达标。城镇污水得到安全高效处理,城市生态环境和农村人居环境显著改善。美丽幸福河湖建设全面推进,水生态系统质量和稳定性明显提升,水文化与生态、旅游深度融合,实现水美城乡、水活经济。
4.水务现代化管理水平进一步提升。支撑水网建设和运行的相关政策制度进一步完善,水资源刚性约束制度、初始水权分配和交易制度、全社会节水制度全面建立,水权、水价、水市场改革取得显著成效,符合市场导向的水价形成机制基本确立。水生态保护补偿机制、多元化水务投融资机制和水网工程运行管护常态化机制基本形成。数字孪生水网和现代水务管理体系实现深度融合,水网数字化、网络化、智能化调度水平明显提升,实现水网工程良性运行。
(二)环境影响评价。
1.环境保护目标及环境影响识别。规划确定到2035年重点流域水质优良(达到或优于Ⅲ类)比例总体达到80%以上,集中式饮用水水源地水质全面达标。规划水资源配置工程中的新建水库坝址及库区淹没范围不涉及自然保护区等环境敏感区。规划部分河道堤防、海堤建设涉及湿地自然保护区、生态保护红线等环境敏感区。
2.规划协调性分析。规划符合国家发展战略和“十六字”治水思路,规划原则、布局、规模等与相关规划的总体要求相符合,规划与最严格水资源管理制度、水污染防治行动计划和水生态文明建设的要求基本符合,与生态保护红线管控要求总体不矛盾。
3.环境影响预测与评价。规划实施后,主要河流开发利用率控制在35—50%之间,总体符合水资源利用上限目标要求。规划严格控制入河湖排污总量,减少城镇新增废污水及污染物排放对水环境的不利影响,主要河流及控制断面基本满足水质目标。规划实施后有利于维持和提升全市陆生生态系统的质量和稳定性;对主要河湖推进绿色生态廊道建设,河湖休养生息、改善河湖生态功能具有重要作用。规划通过加强生态水量配置和调度管理、推进独流入海河流水环境治理和重要河口湿地修复等,可维护和提升河口湿地生态系统质量和稳定性。
4.规划合理性分析和优化调整建议。规划水资源配置方案总体符合最严格水资源管理“三条红线”管控要求。规划针对大沽河干流等部分河段的防洪工程,建议留足行洪通道和水生态空间,不得束窄河道,对违法违规侵占河道的行为应限期整改。
5.环境影响减缓对策和措施。制定重大水资源配置工程的调度方案,确保主要河流及河口生态流量(水量)要求,逐步退还被挤占的河道内生态环境用水和超采的地下水。加强鱼类栖息地保护,恢复退化的水生态系统。结合规划新建水源和灌区工程,对灌溉回归水采用人工湿地等方法进行生态处理,减少面源污染。严格落实规划建设项目环境影响评价和环境保护“三同时”管理制度。
6.综合评价结论。评价认为,规划方案符合青岛市现代化国际大都市建设要求,但规划工程实施不可避免对区域生态环境产生一定不利影响,通过采纳环评提出的优化调整建议和采取相应的环境影响减缓措施,规划实施的不利影响可得到控制和减缓,从环境保护角度分析,规划方案总体合理可行。
十、保障措施
(一)加强组织领导。组织编制实施方案,进一步细化目标、任务和措施。建立市直部门协作配合、市县联动的工作机制,形成逐级落实的工作格局。各区(市)水行政主管部门组织编制好本区域水网规划。
(二)深化前期工作。按照“确有需要、生态安全、可以持续”和“三先三后”要求,压茬推进各项目前期工作,深入做好规划方案比选论证,强化现代水网建设项目与土地、资金、环境等要素统筹和精准对接。
(三)加大资金和科技投入。完善工程建设、运行维护和管理、科技创新的资金多元化投入机制,探索建立青岛水务资源投融资发展平台,引导企事业单位、社会团体加大对水网建设投入。推进水务基础设施政府和社会资本合作、基础设施领域不动产投资信托基金(REITs)、移交—运营—移交(TOT)等方式盘活存量水务资产。加强科技研发和人才队伍建设,提供科技支撑能力。