7月12日,生态环境部在“全国低碳日”主场活动上发布了《国家低碳城市试点工作进展评估报告》(以下简称《评估报告》)。
自2010年以来,我国分三批开展了81个国家低碳城市试点。为全面评估试点城市的工作进展,从试点城市的气候行动实践中总结可复制、可推广的经验做法,今年上半年,生态环境部组织不同领域专家对试点城市的进展与成效进行了集中评估与总结。试点城市积极响应,并认真进行了准备。根据试点城市提交的书面材料和专家现场评议情况,总结形成《评估报告》。报告总结了试点工作的整体进展与成效、任务落实情况,突出工作特色亮点,同时指出存在问题与不足,并提出了对策建议。
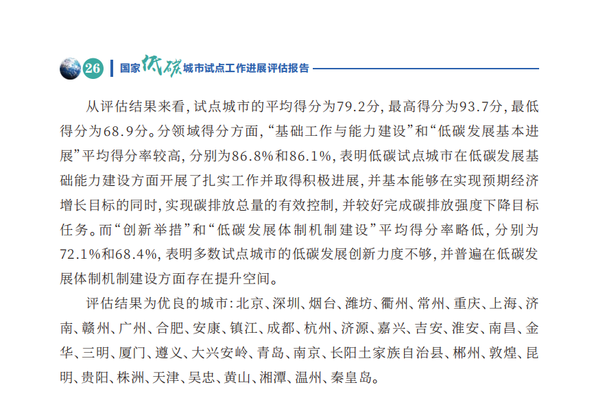
《评估报告》公布了本次评估获得优秀和良好的城市名单,共40座试点城市评估结果为“优良”,接近半数,分别为:北京、深圳、烟台、潍坊、衢州、常州、重庆、上海、济南、赣州、广州、合肥、安康、镇江、成都、杭州、 济源、嘉兴、吉安、淮安、南昌、金华、三明、厦门、遵义、大兴安岭、青岛、南京、长长阳土家族自治县、郴州、敦煌、昆明、贵阳、株洲、天津、吴忠、黄山、湘潭、温州、秦皇岛。
《评估报告》指出,试点仍存在低碳发展理念尚需深化、低碳发展目标的指挥棒作用尚未充分发挥、低碳发展创新力度尚需加强、碳排放数据统计核算能力亟待提升等问题与不足。《评估报告》建议,增强责任担当,切实将绿色低碳发展理念融入本地区顶层设计;发挥目标引领作用,确保落实各项绿色低碳发展任务;制定配套措施,完善推动绿色低碳转型的制度体系;强化科技支撑,加快绿色低碳先进适用技术的推广应用;提升管理能力,加强碳排放统计核算和队伍建设。




























